Unity3d场景快速烘焙【2020】

很多刚刚接触Unity3d的童鞋花了大量的时间自学,可总是把握不好Unity3d的烘焙,刚从一个坑里爬出来,又陷入另一个新的坑,每次烘焙一个场景少则几个小时,多则几十个小时,机器总是处于假死机状态,半天看不到结果,好不容易烘焙完了,黑斑、撕裂、硬边、漏光或漏阴影等缺陷遍布,惨不忍睹,整体效果暗无层次,或者苍白无力,灯光该亮的亮不起来,该暗的暗不下去,更谈不上有什么意境,痛苦的折磨,近乎失去了信心,一个团队从建模到程序,都没什么问题,可一到烘焙这一关,就堵得心塞,怎么也搞不出好的视觉效果,作品没法及时向用户交付,小姐姐在这里分享一些自己的经验,希望能帮到受此痛苦折磨的朋友,话不多说,开工!

哦,对了,忘了交代一点,很多朋友总是喜欢追高版本的unity3d软件,以为高版就一定很好,目前Unity3d 2019还处于测试阶段,有人就迫不及待地下载使用,测试版问题很多,用于生产风险很大。unity3d共有三个版本标识,alpha、beta、final,其中alpha是公认的内测版,也就是内部测试版,很多代码都有问题,beta版是公测版,也有不少问题,final版才是最后的正式版,alpha版一般简写为a,例如unity 2019.1.1a8(64-bit)、Unity 2019.2.0a4,这两个版本都是测试版,如果版本标识中有字母b,就是公测版,也不能下载使用,只有带 f 的版本才能用于项目制作,所以现在最高只能使用2018版,很多老司机还在用5.6版,一般都不追高版。

本文和大家一起探讨的实例效果截图(后续会不断更新):


干活!

● Unity日景烘焙

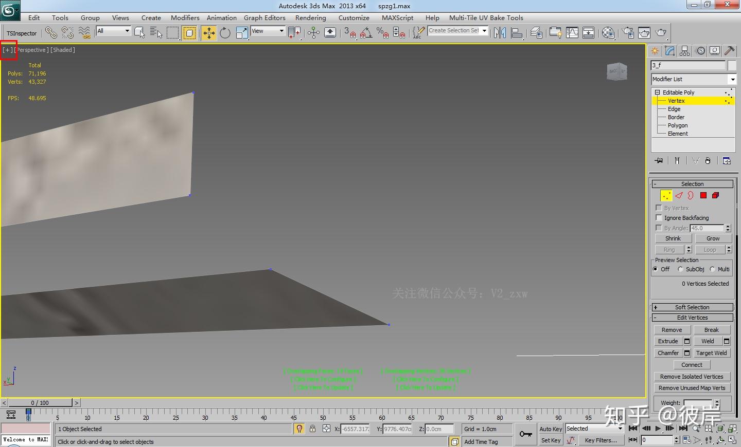
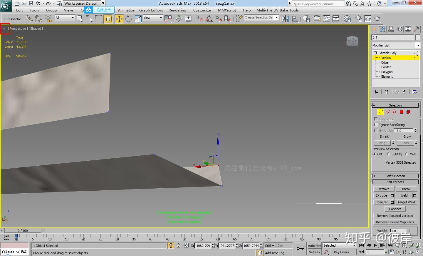
首先小姐姐以著名的斯蓬扎宫模型场景为例,和大家一起探讨一下正午时分的光影布光方法及烘焙过程。3dMax模型情况如下图所示(由图可见,模型的面数为6万多(见截图左上角),模型一定要采用精简的单面建模,否则这个场景的面数会多达几百万,甚至上千万的面,如此多的面数,Unity是吃不消的,无论烘焙过程的展UV,还是烘焙,甚至烘焙之后的场景运行,都会陷入无休止的等待、假死机和卡顿状态,毕竟烘焙之后也会个场景带来一些负载,而且最终作品要在用户机器或手机上运行,所以从模型的面数方面,必须充分考虑给场景留出足够的裕度)

1. 模型导出

无论你用3dMax、Maya、C4D、Blender或Sketchup建的模型,建议都以fbx格式导出,因为Unity3d对fbx格式兼容的最好,这也是官方的建议,导出时一定要勾选“EmbedMedia”(嵌入媒体),否则在导入Unity时会成为无贴图的“裸模”

2. 模型导入Unity

⑴ 在导入模型前,按下图所示,勾选掉Unity3d的“Auto Generate”(自动烘焙)选项,好多人一打开Unity3d,不知道怎么啦,总感觉系统处于运算状态,就是因为Unity默认这个选项是勾选的,当导入模型后,什么还没做,就一直陷入莫名的忙机,也是这个原因,所以导入前取消这个选项。

⑵ 按下图所示将刚才从3d软件导出的FBX模型拖入Unity3d的Assets文件夹,2017版之后,可能出于别的考虑,Unity不再直接导入材质和贴图,所以很多人发现模型导入后总是无材质和贴图的裸模,这里还需要做一点设置,看下一步。

⑶ 选中刚导入的FBX模型,点击inspector面板的Materails按钮,我们发现下面的所有材质都显示“none”,这就是裸模的根源,有童鞋说,前面不是说导出FBX时不勾选“Embedmedia”选项,就会出现裸模,这都勾选了,怎么还是裸模呢?这里需要说一下,如果前面不勾选,这里一定是裸模,但是,勾选之后,还需要一点点设置,否则依然会裸模,也就是前面和现在的设置缺一不可。

⑷ 继续,此时拉开“location”后面的下拉框,将设置改为第一项,也就是“use external materails(legacy)”,意思是“使用外部材质(旧版)”,如下图所示:

⑸ 接下来还需要将“naming”后面的下拉框改为“from model‘s materails’”,如下图所示,意思是贴图名称取自模型材质,然后点击下面第二张图中所示的“apply”(应用)按钮,这时unity就稀里哗啦地将所有材质和贴图真正导入Unity。

⑹ 导入材质和贴图后,unity的assets文件夹中会多出“materails”和与FBX同名的后缀为".fbm"的两个文件夹,一个存放的是材质,一个用来存放贴图,如下图所示。

⑺ 接下来将assets中的FBX模型拖入“Herarcy(层级面板)”,此时我们可以看到,FBX模型连同材质和贴图被完美地导入了Unity,如下图所示。

到此模型导入完毕,从下面的图可以看到,在unity3d默认灯光的照射下,场景看起来很苍白,没有一点层次,你的作品功能再强大,场景没有出色的视觉美感,所有功夫全白费,受众是不能接受这样的作品,这就是烘焙的重要意义!考虑到一些童鞋导入模型都成问题,所以前面啰嗦了一堆,熟悉的童鞋可以跳过。接下来就进入unity3d烘焙的正题。

3. Unity3d场景布光及光照参数设置

无论是游戏,还是VR场景,烘焙前首先要做的事是灯光的布设,因为烘焙的主要任务是渲染灯光的光影效果,没有灯光,烘焙也就无从谈起。unity3d的布光原则,和其他3D软件并无二样,也就是要根据所要表现的意境和气氛来决定如何打灯。一开始我们就说要烘焙正午时分的场景,下面我们就按正午时刻的光照来布设灯光。大家都知道,正午时分,阳光明媚,光照明暗分明,太阳光近乎垂直投射,但是,这个场景只有顶部一个可进光的开口,其他部分都是密闭的,表现正午的气氛,如果灯光垂直向下投射,阴影会与场景物体重合,所以我们不能垂直打灯,因此将灯光调至与地面夹角大约60-80度,合理的灯光布设是场景光影出彩和营造气氛的先决条件,不同的时间段,灯光角度不同。

⑴ 下面我们用平行光来模拟太阳光,作为主光源(照亮场景的主要光源)照亮场景的部分区域(也就是迎光面),产生光斑,与此同时,在其他区域产生阴影。照亮区和阴影区必须形成强烈的反差,才能显示出阳光的明媚,很多人烘焙的场景平淡,就是因为明暗对比不强烈,该亮的不亮,该暗的不暗。非洲人之所以看起来牙齿很白,是因为黑色脸部的衬托所致,因此要表现优秀的阳光效果,光照明暗反差要大,但暗区也不能死黑一片。Unity一创建新的场景,就默认为我们创建了一盏平行光,现在我们将其调至如下图所示的投射角度,既要考虑让一二层都有阳光投射的痕迹,又不至于灯光垂直入射。

⑵ 接下来选中平行光(Directional Light),将inspector面板中的灯光强度(intensity)调至2,如下图所示,默认值是1,很多人马上说灯光已经曝光了,但必须调大,因为我们最终要的是烘焙光照,不是实时光照,现在只是实时光照曝光了,因为烘焙光照的算法和实时光照不同,不调大,烘焙后阳光不够强烈。另外,顺便将灯光的模式“Mode”改为“baked(烘焙模式)”,如下面第二张图所示。其他值

⑶ 主光源设定之后,我们还需要考虑阴影区域的照亮,虽然阴暗区相对照亮区较暗,但也不能有伸手不见五指的感觉,正午阳光充足的时候,在强光的照射对比下,阴影区会显得比较暗,但物体还是能看清,而且有层次感的,这主要是天光的贡献,因此我们需要开启Unity的天光作为辅助光源来照亮阴暗区域,与此同时,主光源照射到迎光面后,反射到周围的物体上,这些物体又作为二次光源照亮其他物体,多次反弹后到达阴暗区,也起到光照的作用,因此,这个场景的辅助光源除了天光,还有主光源-太阳光多次反弹光,或者说两者的综合效果作为辅助光,共同照亮阴影区。现在我们打开光照面板,点击window/lingting/settings,如下图所示,弹出光照面板,然后按下面第二张图所示,将光照面板的标签拖至inspector面板标签之后,使其和inspector面板并排,这样节省屏幕空间,如下面第三张图所示。

⑷ 接下来将光照面板(Lighting)下场景(Scene)标签中的环境反射(Environment Reflections)的反弹次数改为5,这个值越大,光线会充分传递到阴暗区,亮度越亮,但亮度不会超过照亮区。然后将实时光照(RealTime Lighting)下实时全局光照(RealTime Global ILLumination)后的复选框取消勾选,也就只进行烘焙全局光照计算。接着将混合光照(Mixed Lighting)的光照模式(Lighting Mode)后的下拉框中的选项改为烘焙间接光(Baked Indirect),最后再将光照贴图设置(Lightmapping Setings)下的光照运算器(Lightmaper)后的下拉框选项改为渐进式(Progressive),如下图所示。还需要勾选环境遮蔽(Ambient Occlusion),也就是AO,如下第二张图所示,这个选项会在物体或物体间内转角或内转折处产生软阴影,例如墙内凹角,对于表现细节很有帮助。至此场景的辅助光和光照参数就设好了。

4. 烘焙模型设置

做完以上的设置之后,还需要对模型进行必要的设置。选中层级面板中所有需要烘焙的模型物体,勾选Inspector面板右上角的Static,将所有物体设定为静态,如下图所示,否则烘焙之后没有阴影和任何效果,切记!然后在assets面板中,选中导入的所有FBX模型,勾选inspector面板模型(model)下的创建光照贴图坐标(Generate Lightmap UVs)复选框,如下第二张图所示,否则烘焙后,模型会遍布黑斑,其实是光照图错乱,因为没有贴图坐标,光照图不知道怎么贴。

5. 烘焙

完成上面的设置,就可以进行场景烘焙了。点击下图所示的“Generate Lighting(生成光照)”按钮,即可开始光照烘焙

说明:最近Unity2019版的正式版发布,由于一直在测试破版的稳定性,所以到现在才更新,请童鞋们谅解!下面就改用2019版来和大家继续探讨Unity3d的光照烘焙。

接上面的步骤,烘焙完成共耗时7.5分钟,且无任何报错提示,如下图所示:

下面从不同角度来看看烘焙的效果,由下列截图可见,烘焙成果非常干净,未见很多童鞋所说的黑斑、白斑、麻点、漏光、漏阴影、撕裂、破面、硬边等现象,而且烘焙速度非常快。一般情况下,最终的正式渲染烘焙,很多人都得1,2个小时,大部分没经验的童鞋,得5,6个小时,甚至几十个小时,还有的童鞋陷入了无休止的死机状态。无论质量好坏,有的童鞋想看一眼效果,一时半会都看不到,搞得非常心塞。前面说过,我们此次的目标是烘焙正午时分的光照效果,大家看看有没有正午的效果?小姐姐个人认为,整个场景明暗对比强烈,阴暗区域虽然很暗,但是层次还是很清晰的。

我们再来看看细节效果

下面我们用视频看看烘焙的效果(由于这里不支持视频,所以去下面的给的网址浏览视频效果)

6. 没经验的初学者烘焙的情况

初学者或者没经验的童鞋,将烘焙参数设的稍高一些,即如下图所示,将”Bounce(反弹次数)“设为4,Lightmap Resolution(光照贴图分辨率)”设为20,“Lightmap Size(光照贴图尺度)”设为2048,烘焙时屏幕右下角的ETA(剩余时间,也就是烘焙完成需要的时间)一开始显示为3个多小时,然后不断增加,甚至几十个小时,经历漫长的等待之后,直接心理奔溃,明明做个简单的例子烘焙挺快的,为什么一到实际项目就让人这么心塞呢?

这些童鞋不甘心,又降低烘焙参数,如下图所示,将”Bounce(反弹次数)“设为1,Lightmap Resolution(光照贴图分辨率)”设为10,“Lightmap Size(光照贴图尺度)”设为2048,烘焙时屏幕右下角的ETA(剩余时间)为1个多小时,同时状态栏提示“There are 5 objects in scene with overlapping UV's....(场景中有5个物体UV坐标重叠)

烘焙的结果惨不忍睹,劣迹斑斑,仿若火灾之后的情景,如下图所示,

童鞋们常见的烘焙缺陷就不再一一列举了,那么为什么小姐姐使用很高的烘焙参数,完成高品质烘焙只用了7.5分钟,而童鞋们使用稍高点的参数就陷入了无休止的假死机?甚至把参数降得很低,烘焙都比小姐姐花费的时间多的多,而且烘焙的质量还非常差呢?对于小姐姐不到8分钟的高品质渲染烘焙时长,很多童鞋有点大跌眼镜,似乎不大相信,因为自己从来就没有在几分钟内完成一个场景的烘焙,而且还需要一次又一次的反复测试,每次都有各种问题,一出现问题,就一头雾水,不知道如何排除,即使等待漫长的时间有了结果,也是黑斑、白斑、漏光、漏阴影、破面、亮边、硬边等现象严重,搞得都失去了信心,下面就烘焙超慢以及烘焙过程出现的问题分别进行深度分析,仅为小姐姐个人的观点,请高手砖拍。

7. 烘焙渲染超级缓慢的原因分析及解决方案

⑴ 模型面数超高是Unity3d烘焙超慢的罪魁祸首

大家都知道,光照烘焙的实质是将模型的每个面上所受光照渲染到其展开的对应UV区块上的过程,大家可以自己试验一下,在自己熟悉的3D软件中创建一个简单的立方体和一个面模型,然后导入Unity3d进行烘焙,速度会非常快,但是当复制10万个立方体,再导入Unity3d烘焙的时候,速度就非常慢,由这个简单的例子可以得出结论,模型的面数越多,烘焙所消耗的时间越长,所以降低模型面数是加速烘焙的首选方案,换言之,模型面数超高是造成Unity光影烘焙缓慢的主要原因,也就是在保证模型外观不变的情况下,应尽可能地降低模型面数。

很多童鞋之前从事效果图或3D动画,转入VR之后,仍然沿用效果图和动画的建模习惯,将每个面建的很精细,很光滑,即使模型规模再大都不用担心,因为这些童鞋的机器配置都很高,但是VR不同于效果图和动画,效果图和动画最终作品只需给用户提交几张图片或视频(图片序列),而VR最终作品是要给用户提交一个能够在配置不高的用户机或手机上实时运行的3D场景文件,所以制作VR或游戏作品,无论你的机器配置多高,都应尽可能优化场景模型面数。模型面数不仅影响烘焙速度和质量,同时也影响最终作品的实时运行效率。

简单地说,VR和游戏建模,应放弃传统的实体建模习惯,改用精简的低面数最优化单面建模方法,也就是poly(多边形)建模,这样才能有效降低模型面数。对于使用3dmax建模的童鞋,如果不会使用单面建模,可参看小姐姐编制的“基于Unity3的3dmax低面数精简单面建模实战视频教程”,支持小姐姐的《 Unity模型预处理布光烘焙后处理特效美工场景优化实战视频教程 》,赠送基于Unity3d的3dmax低面数精简单面建模实战视频教程,希望小姐姐的教程对一些童鞋大幅降低模型面数有所帮助,若有问题,也可V询(qtpl_wx)小姐姐。具体如何构建模型,就不赘述了,这里只给出一些原则,也就是在保证模型外观的前提下,应尽可能降低曲面光弧度(段数),一些细节采用贴图来表现,如下图所示:

有些童鞋认为曲面精度太低,看起来太粗糙,大家看看上两图所在位置经过烘焙后的效果,由图可见,虽然降低了曲面精度(光滑度),烘焙后并不失真。

另外对于护栏、铁艺、女儿墙之类比较费面的模型,可采用镂空贴图来表现。踏步较多时,也可采用贴图表现,门窗之类也用贴图,这样就可以大幅度降低模型面,如下图所示:

⑵ 模型交叉也是导致烘焙渲染超级缓慢不容忽视的因素

有的童鞋非常偏执,不愿意用单面建模方法,说自己的模型面数并不高,可渲染烘焙还是很慢,原因是他的场景中有很多下图所示的模型交叉(或穿插)结构,烘焙时会计算图中所示的2处阴影和AO,大家都知道,烘焙的过程中阴影计算是最耗时的,不合理的建模,会让系统花大量时间计算无意义的阴影,如果采用单面建模方法改造成如下第二张图所示的结构,只需计算一处的阴影,如果类似的这种交叉结构在场景中大量存在,烘焙肯定会很缓慢。而在改成单面模型后,烘焙会大幅加速

⑶ 面重叠(Overlapped faces)也是导致烘焙渲染缓慢的重要因素

一些童鞋确实使用poly单面建模构建的场景,但是由于疏忽或误操作,一些顶点未被焊合,或其他原因,造成很多重叠的面,从外观上看,都是单个的面,而实际在这些面的后面重叠了好多面,这些面在烘焙渲染过程中,都会被展开,并要一一被烘焙,而实际后面重叠的面都毫无意义,白白花费了很长时间在烘焙无用的东西,所以建模完成后,应排查重叠面和重叠的顶点。关于重叠面后面会进行图解。

⑷ 不合理的lightmap UV布局将大幅增加烘焙渲染时间

由于Unity3d自带的lightmap UV's拆分(展开)算法的硬伤,在指定的UV尺度下,物体的光照UV常常集聚在一张lightmap的局部区域,使大量的UV空间白白浪费,如下图所示。为了增大UV所占的比例,很多童鞋通过增加下面第二张图中的“Scale in Lightmap”参数反复测试,时间都花在了一次又一次的测试中,少则几个小时,多则几天,得不偿失。而且当增加“Scale in Lightmap”参数时,原来一些UV区块又相应缩小,为了让所有的UV区块都增大,每个物体的“Scale in Lightmap”都得增加,此时烘焙时间成倍剧增。原本想让所有UV区块占满一张lightmap,可是unity并不听使唤,不仅没有充分利用lightmap有效空间,而且又增加了lightmap的数量,每张lightmap和刚才那个lightmap一样,都浪费很多UV空间。经过多次长时间的烘焙测试后,烘焙缺陷虽然消除了,可lighmap所消耗的内存空间惊人,这给作品后续的实时运行增加了很大负担。因此不合理lightmap UV布局也是导致烘焙缓慢的重要因素。所以小姐姐强烈建议不要使用Unity3d自带的Lightmap UVs展平功能,也就是不要勾选下面第三张图中的“Generate Lightmap UVs(自动展平Lightmap UV坐标)”,不勾选这个选项则系统会利用建模软件中拆分(展平)的通道2中的UV坐标。这个数据保存在FBX文件中,Unity3d是可以识别的。

8. 影响烘焙渲染质量的因素分析及解决方案

前面我们一起讨论了造成烘焙渲染缓慢的原因和解决方案,下面我们继续剖析造成很多烘焙缺陷原因及解决方案,前面所讨论的渲染烘焙缓慢的原因也是造成各种烘焙缺陷的根源,接下来我们逐一进行分析。

⑴ 模型面数超高是影响烘焙质量的重要因素

有耐心的童鞋,硬着头皮等待了很长时间,烘焙完了整个场景,结果却发现到处是黑斑、亮斑、硬边、漏光、漏阴影、破面、撕裂、亮面、黑面等缺陷,整个场景看上去很脏,一下就懵圈了,全然不知如何解决。根据小姐姐个人经验,要解决上述的烘焙缺陷,首要问题应该降低模型面数,也就是在保证模型外观情况下,尽可能使用较少的面来构建场景。大家可以试想一下,两个一样的模型,一个面数很高,另一个面数很低,当他们被拆分(展平)在相同分辨率的lightmap UV贴图坐标中时,相对于低面模型来说,高面模型的每个面只有缩得很小才能被容纳在这个lightmap中,当某些面小到不足以表现这些面所受的光照的细节时,偏暗的像素就会积聚成黑块,偏亮的像素就会集聚成白块。进而当这些lightmap包裹到对应的模型面上时,就出现了黑斑或白斑,如下图所示。而低面模型相对高面模型来说,在相同分辨率的lightmap中,每个面所占的比例就大的多,足以表现每个面所受的光照的细节,因此烘焙的结果清晰、干净。

大家继续来看下面第二张图,一些面原本需要在下面左图所示的大小的UV区块上来表现光照,但由于模型面数太多,Unity3d展平UV后,自动分配给这些面的实际UV区块,只有中间图所示的大小,烘焙完成后,这些面对应的光照图要包裹到1:1的模型面上,需要放大很多倍。大家都知道,当一个很小的图被放大很多倍时,Unity会以插值法来弥补像素,弥补的像素RGB值是原本相邻的两个像素RGB的平均值,即右图所示的结果,当这张图的“色带”的分界线贴在某个面上时,就出现常见的“硬边”缺陷,当深色的“条带”贴在某个面上时,就出现了常见的“黑面”缺陷,同理,当浅色的“条带”贴在某个面上时,就出现了常见的“亮面”缺陷。总之,如果不采用精简的低面数最优化单面建模,而使用传统的实体建模方法,模型面数会很高,烘焙时,不仅耗时,而且会出现各种各样的缺陷。

⑵ 面重叠也是影响烘焙质量不可忽视的因素

面重叠对烘焙质量的影响比较隐蔽,常常被很多人忽视,甚至有些童鞋压根就不知道面重叠会影响烘焙质量,但它对烘焙质量的影响确实不容忽视。为了让童鞋们了解什么是面重叠,我们还是以前面烘焙的场景为例进行图解,小姐姐将这个场景的poly合并成了3层和一组配饰模型,分别为1_F、2_F、3_F,为了方便大家搞清关系,小姐姐将模型拉开显示了,如下图所示:

这里我们先不解释什么是面重叠,而是先讨论如何检测面重叠,对于使用3dmax建模的童鞋,可以按照下图所示的步骤打开面重叠检测功能。

打开之后,屏幕显示如下图所示的信息,其中“Overlapping Faces:”的意思是重叠面的数量,因为刚打开,没有选择物体,所以后面显示“Not Applicable(不适用)”。“Click here to Configure”意思是点击这儿来配置相距多远算作重叠,一般设为0.0001,也就是相距很近很近。“Click to Update”意思是点击这儿来更新,当选择物体后,点击这个按钮来显示重叠面的数量。

下面我们就以3_F,也就是三层的模型为例来检测重叠的面,首先点击“点击这儿来配置”,设置间距为0.0001视为重叠,如下图所示:

接下来在场景中选择3_F,然后点击“Click here to Update”,此时“Overlapping Faces”的数量显示为16,也就是3_F中有16个面重叠,如下图所示。

接下来我们看看到底面是怎么重叠的,按Alt+Q隔离3_F,旋转视图观察,没有发现重叠面提示,有时候确实很难发现重叠的面,但是大家都知道,面的重合,必然伴随着顶点的重合,所以我们将面重叠改成顶点重叠检测,按下图所示的图示步骤打开顶点检测功能。

和前边面重叠检测的操作一样,配置间距容差为0.0001,然后点击“Click here to Update”,屏幕信息显示38个顶点重合,如下图所示。

与此同时,场景中显示很多绿色顶点,这些绿色的点就是重叠的38个顶点,现在我们就来看看这些绿色的顶点到底是什么回事,要选择和编辑顶点,我们得进入poly的顶点层级,然后选择一个绿色的顶点,旋转视图观察,如下图所示

将选中的这个绿色顶点沿y轴向后移动,得到如下图所示的结果,至此,小姐姐就不用解释什么是面重叠了,从下图中可见,确实在这点处有面重叠。

移除这个顶点,或者和刚才位置的顶点焊合,然后再次检测顶点重叠和面重叠,重叠的顶点数和重叠的面数分别降低为36和14,如下图所示。

由此可见,通过移除或焊合,可消除顶点重叠或面重叠,以此类推,可消除所有重叠的顶点和重叠的面。

通过以上的图解,大家已经知道如何找到重叠的面和重叠的顶点,以及如何消除重叠面和重叠的顶点,同时也了解了什么是面重叠和顶点重叠,那么到底面重叠对Unity3d的光影烘焙质量有什么影响呢?下面我们就一起来讨论一下。

前面我们已经讨论过模型面数超高对Unity3烘焙质量的影响,而且得到结论,面数太高,会导致所有面展平后在lightmap中所占的比例大幅减小,进而使烘焙后出现各种各样的缺陷,面重叠和模型面数超高一样,展平后,那些重叠在有效面后面、对场景造型没有任何贡献的毫无意义的多余面也会挤占有效面的UV空间,使得有效面在lightmap中的比例缩小,所以必须清除重叠面。重叠面不仅对场景造型没有任何贡献,而且展平后还会为渲染烘焙这些毫无意义的面消耗很长的时间,同时因为挤占了有效面的lightmap的UV空间,使得有效面的UV空间相应减小,从而导致前面所述的各种烘焙缺陷,所以要加速烘焙、提高烘焙质量,清除重叠面是不容忽视的。对于使用Cinema4D和Maya建模的童鞋,都可以在自己习惯的建模软件中找到检测重叠面的功能,大家可自己去尝试,这里就不一一赘述了。

⑶ lightmap UV布局也是影响Unity3d烘焙质量最重要的因素

虽然降低模型面数、消除面重叠都会加速烘焙渲染和提高烘焙质量,但是如果有效面的Lightmap UV的布局如果不合理,最终的烘焙依然会很耗时、烘焙质量依然会很差。那么什么叫Lightmap UV布局不合理呢?一方面是Lightmap UV没有充分利用lightmap UV空间,所有UV区块集聚在lightmap UV的某一部分,使大量的UV空间都白白浪费。另一方面就是Lightmap UV的布局因根据面的大小调整对应UV区块的比例,使得lightmap在所有物体上均匀分布,这个可能有些童鞋不大理解,这么来说吧,所谓的不均匀,就是光照图在一些物体的某些面很清晰,而在另一些面很模糊,大家在贴材质时经常会遇到,贴图在物体不同面上的大小不同,这就是贴图的UV分布不均匀造成的,和这个道理一样,lightmap UV的布局也应考虑均匀分布,为了消除烘焙缺陷,如果极端地使用每个物体的“Scale in Lightmap”来调整物体的UV比例,是无法做到Lightmap UV的均匀分布的。

如下图所示的Lightmap UV布局使得所有UV区块都聚集到了这个ligtmap UV的左下角,这使得所有面在整个lightmap UV中所占的比例都很小,导致有些面所受的光影效果无法充分表现而造成最终的烘焙缺陷,同时为了消除烘焙缺陷,只能定性地增大“Scale in Lightmap”这个参数反复测试,无法精确控制UV的布局,而且随着每个物体“Scale in Lightmap”参数的增加,烘焙渲染越来越慢,因此小姐姐个人认为,Unity3d的lightmap UVs展平功能有致命的缺陷,所以强烈建议童鞋们使用自己习惯的3D建模软件来展平lighmap UV,例如3dMax、Maya、C4D等。

下图是小姐姐在3dmax中展平的前面烘焙的案例场景的lightmap UV,从下图可见,四张lightmap的UV布局充分利用了UV空间,没有像Unity3的展平那样,全部集聚在某一局部,而是均匀地分布在整个lightmap UV空间中,同时所有面的UV大小也是均匀分布的,烘焙后不会出现lightmap局部清晰或模糊现象。更不会出现任何烘焙缺陷。

下图是将在3dmax中展平的lightmap 导入Unity3d,并经高质量烘焙后得到的光影图,由图可见,Unity3d老老实实地按照3max展平的UV高质量地烘焙出了整个场景的光照图。一气呵成,无任何缺陷,且总共用时7.5分钟。从前面的截图大家都已经看到,整个场景没有任何烘焙缺陷,而且光影图非常清晰,明暗层次分明。

由以上的图解可见,lightmap UV的布局,的确会影响着烘焙的质量,也就是合理的UV布局,不仅会加速烘焙,而且可以提高烘焙质量,不合理的UV布局,不仅会导致烘焙缓慢,而且很难保证烘焙质量。

正是小姐姐在模型阶段采用了3dmax最优化低面数精简建模方法构建的整个场景,并在3d中排除了所有的重叠面,同时在3d中合理地拆分(展平)了lightmap UV,所以在Unity3d中仅用了7.5分钟就快速高质量地烘焙出了整个场景。当然,一些童鞋会说,自己烘焙一些实例,也是几分钟完成了,也没什么烘焙缺陷,那是因为你所用的案例模型都是很简单的,并且经过优化处理的,当然烘焙很快,而且没有任何问题,但是一换成实际的项目场景,立即就卡住不动了,少则几个小时,多则几天烘焙不出来。所以只要按照小姐姐上述的方法,可在几分钟内快速完成实际项目的烘焙渲染。当然其中会涉及到一些经验。

9. 分步/分批次烘焙渲染

一些童鞋的机器可能配置太低,整个场景一键烘焙可能吃不消,或者烘焙太慢,此时可以分步烘焙渲染,也就是一次烘焙一个或一组物体。有时只有某些物体有烘焙缺陷,通过分步/分批次烘焙,可避免无缺陷物体的重复烘焙时间。下图所示为单独烘焙1层的情况下,仅用时2分多钟。依照这样的方法,然后分别选择2层、3层进行单独烘焙,每次只选择一个或一组物体来烘焙,前面已经烘焙完成的物体不会受影响,这样不仅会减轻一次烘焙的机器负载,而且避开了一些物体的重复烘焙,尤其是当某个物体烘焙出现问题的时候,可将排查范围锁定在所选择的物体内。对于机器配置较低的童鞋,无需再为升级硬件支付额外的成本,这个功能是小姐姐个人的一些经验所得。

10. 烘焙渲染分类

烘焙渲染根据灯光和物体的状态可分为静态灯光下静态物体的烘焙、静态灯光下动态物体的烘焙、动态灯光下静态物体的烘焙、动态灯光下动态物体的烘焙四种。对于早先从事3D动画的童鞋,肯定不理解为什么要有这四种分类呢,因为动画只需将场景中的所有物体渲染成图片序列(视频),终端用户只需要播放就可以了,而VR和游戏是需要用户和场景进行交互操作的,两者的机理有本质的区别,作为VR和游戏的开发程序,Unity自然有自己独特的烘焙渲染方式。下面我们就这四种烘焙渲染方法一一展开讨论,为了简化问题,我们设定一个比较简单的场景,如下图所示:

⑴ 静态灯光下静态物体的烘焙

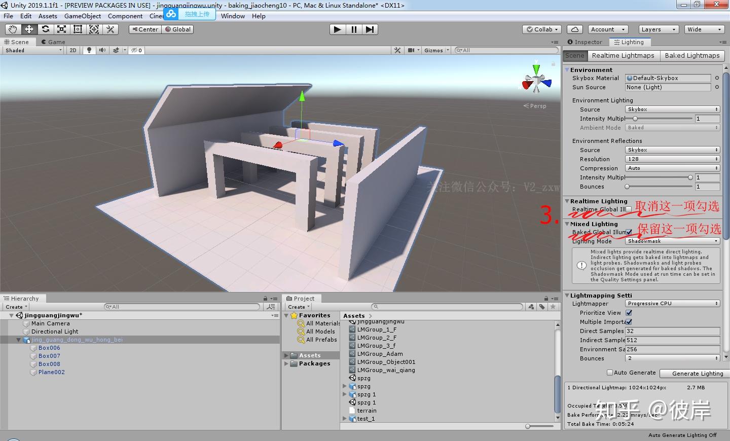
前面我们讨论的斯蓬扎宫的烘焙就是静态灯光下静态物体烘焙的典型实例。之所以称之为“静态灯光下静态物体的烘焙”,是因为除相机外,灯光的状态(位置、方位角、颜色、强度等)以及物体的状态(位置、方位角、比例、材质等)相对时间恒定不变,简单地说,就是灯光和物体的状态不随时间变化。这种烘焙的设置前面提到过,这里我们再讨论一下,其设置如下图,即第一步先将产生阴影的主光源的灯光模式(Mode)设定为“baked(烘焙模式)”。第二步将需要烘焙的物体设定为“Static(静态)”,如果不设定为静态,烘焙之后没有任何效果。第三步将lighting(光照)面板中Realtime Lighting(实时光照)下的Realtime Global ILLumination(实时全局照明)选项取消勾选,保留Mixed Lighting(混合照明)下的Baked Global ILLumination(烘焙全局照明)选项的勾选。然后进行必要的其他设置,烘焙上面的场景就得到上图的静态灯光下静态物体的烘焙效果。

这种烘焙方式在烘焙完成后,所有直接光照和全局光照完全被转移到光照贴图中,此时无论如何调整灯光(灯光强度、灯光颜色、灯光角度),甚至将灯光模式改为mixed或realtime,或者勾选"realtime Global Illumination",都对场景无任何影响,也就是说,这种方式烘焙的场景,运行时灯光是不能改变的(如下图所示),大家可以自己试一试。

有童鞋可能会问,这种烘焙方式,场景中是不是不能有运动物体,当然不是啦,只是运动物体就像被烘焙忽略一样,没有任何光影效果而已,但运动在场景中是存在的,并且保持着原有的运动效果,简单地说,这种烘焙方式不适合有运动物体的场景。

下面是“斯蓬扎宫”应用这种方式烘焙的正午时分的截图,其效果可以与Vray的渲染效果媲美,当然这需要一些经验。

下面的视频是烘焙后运行时的简单效果,更多视频效果可去看小姐姐编制“ Unity3d布光与场景烘焙及后处理实战视频教程 ”,这里所讨论的“Unity3d 场景快速烘焙【2019】”全部包含在这个视频教程里面。

https://www.zhihu.com/video/1146588626887479296

⑵ 静态灯光下动态物体的烘焙

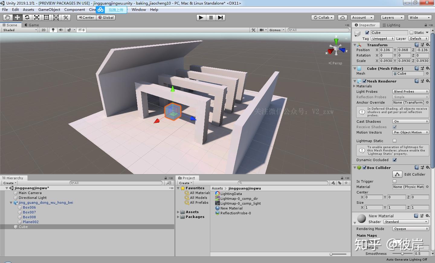
这种方式适合灯光静止且有运动物体的场景(如马路上行驶汽车的城市场景)。为了演示静态灯光下动态物体的烘焙,我们在上面的场景中,添加一个Cube(立方体),用它来代替运动的物体,它可能是一辆汽车、一个角色,或者是其他的运动物体,总之,为了简化,这里用一个运动的立方体来表示,位置如下图所示,按照前面的概念,要烘焙这个立方体,也得勾选“Static”,否则烘焙后没有效果。所以选中这个立方体,然后勾选“Static”,设定这个立方体为静态(运动的物体是不该设为静态的),然后重新烘焙整个场景。

下面用一个Gif动态图像来看看整个场景烘焙后的情况:

由上图可见,立方体的烘焙是错误的:1. 立方体投射的阴影没有跟随立方体运动;2. 立方体所接受的阴影没有变化;3. 立方体进入暗区和亮区光照没有变化。

由此可见,除了相机,如果场景中有运动的物体,不适合使用静态灯光下静态物体的烘焙方式,而应改用“静态灯光下动态物体的烘焙”方式,具体步骤如下:首先将运动物体解除“Static”设定,或者说,运动物体不要勾选“Static”选项;接下来将主光源的灯光模式(Mode)设定为Mixed(混合)模式;然后将lighting(光照)面板中Realtime Lighting(实时光照)下的Realtime Global ILLumination(实时全局照明)选项取消勾选,保留Mixed Lighting(混合照明)下的Baked Global ILLumination(烘焙全局照明)选项的勾选。最后将Mixed Lighting(混合照明)下的Lighting Mode(光照模式)改为“Shadowmask(阴影遮罩)”,这样实时光照的阴影就可以和烘焙阴影很好地融为一体(这里特别说明一下,所谓实时光照的阴影和烘焙阴影融为一体,是指两者阴影的亮度一模一样)。有些童鞋想用3dmax、C4D或Maya自带的烘焙模块来为Unity3d烘焙场景,对于静态灯光下静态物体的烘焙,这是完全可以的,但是一旦有运动物体,就要用到实时光照,此时实时灯光的实时阴影亮度很难做到与其他3D软件中烘焙的阴影亮度完全一样,当两者重叠在一起时,实时阴影很暗,看上去就像挖了一个黑洞一样的感觉,这个大家自己去试试就知道了,有了这样的尝试之后,大家就理解什么叫“实时光照的阴影和烘焙阴影融为一体”的概念了,如果用其他3D软件来烘焙,导入Unity3d后,阴影很难融为一体,所以建议大家不要使用其他3d软件来烘焙Unity3d场景,免得白白浪费时间。

Unity静态灯光下动态物体的烘焙设置步骤如下四图所示:

最后还需要为运动物体设定“Light Probe Group(光探测器组)”,用来收集运动物体可能到达处的环境光照信息,以保证运动物体在不同位置的正确光照。也就是在Heirarchy面板的空白处右键点击,在弹出的菜单中点击light下的“Light Probe Group(光探测器组)”,场景中就会出现带有四个顶点的立方体网格,这就是光探测器。具体步骤图解如下:

下图为调整光探测器的过程,其中需要不停地选择和使用“Duplicate Selected(复制选择的)”命令,然后移动顶点,最终让光探测器的顶点密布运动物体的运动范围,范围比实际要大些。

在这里插入Gif

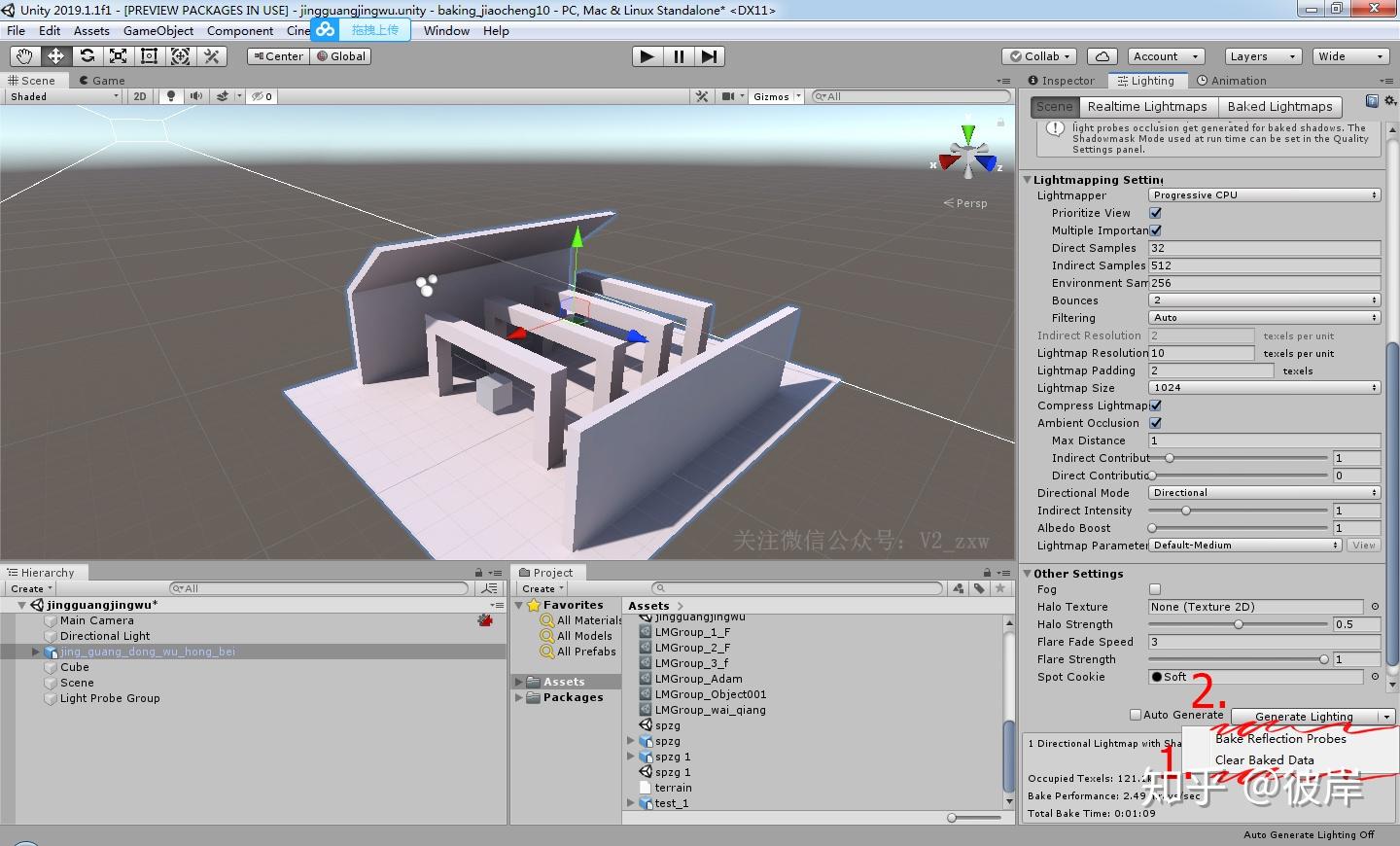
光探测器器布置好后,清除之前烘焙的数据(Clear Baked Data),然后重新烘焙(Generate Lighting),如下图所示:

重新烘焙后得到如下图所示的结果,由图可见,运动物体的光影这回正确了。

这种烘焙完成后,改变灯光的光强度、颜色或角度以及运动物体的状态,场景会相应变化,简单地说,这种方式烘焙完成的场景,运行时可以改变灯光和运动物体的状态(但运动物体必须在光探测器组范围之内),如下图所示:

有童鞋马上会问,不是在说静态灯光下动态物体的烘焙嘛,灯光能改变,就不是静态灯光了,是的,之所以演示这种烘焙后灯光可以改变,是因为在实际应用中,肯定有童鞋会发现这个现象,但是还是建议这种烘焙后不要改变灯光,因为会发生一些怪异的现象,比如,场景中会出现双光斑和颜色不一致,具体大家自己可以去尝试,正是因为这个原因,所以小姐姐把这种方式归类到静态灯光之列,用于静态灯光下静态物体的烘焙,并在运行时不要改变灯光。

下面是应用这种方式烘焙的“斯蓬扎宫”的截图,要浏览这种方式烘焙的场景运行时的效果,可以去前面的网址看视频。

静态灯光下动态物体的烘焙 https://www.zhihu.com/video/1146597479947599872

⑶ 动态灯光下静态物体的烘焙

如果灯光在运行时需要改变且场景中无运动物体(如窗帘慢慢拉开时阳光投逐渐射进室内的照明、涵洞中的油灯照明等),就需要使用这种方式来烘焙。这种烘焙方式的设置如下图所示:

下图是这种方式烘焙的效果及烘焙后改变灯光状态时场景的变化情况,由图可见,这种方式烘焙的场景在运行时可改变灯光。

下图是应用这种方式烘焙的“斯蓬扎宫”的两张截图,下面第三个视频是这种方式烘焙的场景运行时的效果。

⑷ 动态灯光下动态物体的烘焙

对于灯光在运行时需要改变且有运动物体的场景用这种方式来烘焙,设置方法与动态灯光下静态物体的烘焙设置相同,如下图所示,所不同的是,需要为运动物体设定光探测器组,方法同静态灯光下动态物体烘焙中的光探测器组的设定,这种方式烘焙的效果如下图所示。

这种方式烘焙的场景在运行时灯光也可改变,详见上一方式中的动态Gif图。

下面是这种方式烘焙的“斯蓬扎宫”的截图,要想浏览这种方式烘焙的场景运行时的效果,可以去前面的网址看视频。

⑸ 四种烘焙方式的比较

上面只是和大家孤立地讨论了四种烘焙方式的设置和烘焙效果,下面对四种方式进行横向比较,以方便童鞋们对四种方式有更深入的理解,这里我们设定如下所示的场景,墙壁、地面、四个球体为静态,四个立方体做活塞运动。

下图为静态灯光下静态物体的烘焙方式(即baked+baked Glaobal Illumination)烘焙完成的场景,有同学肯定有点懵圈,前面说的静态灯光下静态物体的烘焙从来没提到过运动物体,这个怎么会有运动物体呢,其实这种方式是可以有运动物体的,只不过这里也为运动物体引入了光探测器组,运动物体是用烘焙到光探测器组中的光照数据照明的,前面之所以没提运动物体,是为了特别强调静态物体的“静态”!由下图可见静态灯光下静态物体的烘焙方式,静态物体表面的光影和AO非常精细,烘焙结果相对其它方式来说,对硬件的开销最小,但静态物体和动态物体表面均不会产生高光,且运动物体不产生投影,运动物体进入明暗区域表面只有明暗变化,并没有接受真正的阴影。如果对于运动物体的光影要求不高,可优先采用这种烘焙方式。


下图为静态灯光下动态物体的烘焙(Mixed+Baked Global Illumination)结果,由图可见,这种方式烘焙的场景,除了静态物体的表面的光影和AO精细之外,静态物体和动态物体均有高光,动态物体不仅接受阴影,而且产生真实的投影,相对于上一种方式来说,机器开销稍大一些,这种方式使用的最多的烘焙方式。更正:下图中注释“烘焙(Mixed)应为混合(Mixed)”。

下图为动态灯光下静态物体和动态物体两种烘焙方式的混合体,这种方式烘焙,静态物体和动态物体表面均有真实的高光和阴影,且灯光在运行时可改变,但静态物体表面的光影没有其它方式精细,对于运行时需要改变灯光的场景,可采用动态灯光下静态物体的烘焙或动态灯光下动态物体的烘焙。

好了,至此对于四种烘焙方式就和大家讨论完了<br/>

● Unity夜景烘焙

前面小姐姐以“斯蓬扎宫”日景的烘焙作为切入点,和大家一起讨论了3D模型导入Unity3d的方法、Unity3d的简单布光和烘焙,并介绍了Unity3d常见的烘焙缺陷及其解决方案和加速烘焙的方法,逐步深入到Unity3d的四种烘焙方式,通过实例的图解,相信童鞋们对unity3d的烘焙已经有了进一步的理解。实际应用中除了日景的烘焙,也常常涉及到夜景的烘焙。下面还是以“斯蓬扎宫”的场景为例,和童鞋们继续讨论夜景的烘焙。前面的例子都只使用了一盏模拟太阳的平行光,在下面的例子中将使用多盏灯光来烘焙。

1. 灯光布设

和3D场景一样,Unity3d的场景布光也要有主光源,也就是照亮场景的主要光源,其作用除了点亮场景外,还起着主控场景意境和气氛的作用。相信大家对“斯蓬扎宫”的场景强控已经很熟悉了,对于这个场景,小姐姐认为夜景应保持一份神秘和静谧,因此考虑在两层回廊布设适当适量的“宫灯”,灯光颜色采用暖色调。

在场景中添加如下图所示的“宫灯”模型,置于回廊顶部,具体位置如下图所示

2. 烘焙设置

为“宫灯”模型添加对应的灯光,将等类型设为点光源“Point”,灯光强度设为1,灯光颜色设为橙色,灯光模式设为混合(Mixed),灯光范围设为9左右,为灯光设置Cookie,并将灯光置于“宫灯”模型下部的地面附近,如下图所示:

将“宫灯”模型及其灯光一起选中,通过复制,每层左右两边各布置两组,然后向二层复制四组,如下图所示:

**3. 夜景烘焙**


勾选下图所示的Mxied Lighting下的“Baked Global Illumination”(也就是采用静态灯光下动态物体的烘焙方式进行烘焙),然后点击右下角的“Generate Lighting”进行烘焙。

烘焙后的效果如下图所示,烘焙用时6.8分钟(408.155秒)

8个点光源共同作为主光源点亮了整个场景,各自产生了限定在一定范围包内的柔和阴影,但是作为主景的狮头雕还不够突出,所以考虑在狮头的上方布设两盏模拟射灯的点光源,同时在狮头前方的地面上也布设一盏模拟射灯的点光源,三盏点光源共同作为场景的辅助光源一起点亮狮头,但不宜过亮。具体设置如下图所示:

另外,为了强调另一端的两个装饰鼎,分别在其附近各布设一盏点光源,作为装饰性的辅助光,照亮场景局部,具体设置如下图所示:

然后重新烘焙,结果如下图所示,烘焙用时7.4分钟(448.196秒),要浏览这种烘焙运行时的动态效果,可以去前面的网址看视频。

● Unity混合烘焙

前面讨论了四种基本的烘焙形式,但实际应用中,既有静态灯光,又有动态灯光,既有静态物体,又有动态物体,这种情况下的烘焙就叫混合烘焙。

前面的例子在烘焙时,要么只选择光照模式为Realtime Lighting下的Realtime Global Illumination,要么只选择光照模式为Mixed Lighting下的Baked Global Illumination,而系统默认两项都被选择,如下图所示,那么到底是该都选择呢,还是只选择一项呢?下面给出官方的一段建议,原文如下:

The most flexible way to use the lighting system is to use Baked GI and Realtime GI together. However, this is also the most performance-heavy option. To make your game less resource-intensive, you can choose to disable Realtime GI or Baked GI.

其意思是:使用照明系统最灵活的方法是一起使用Baked GI和Realtime GI(也就是两项都选择),但是,这也是性能最沉重的选择。为了减少资源和时间消耗,您可以选择禁用Realtime GI或Baked GI(也就是只选择一项)。

根据上面官方的建议,静态灯光下静态物体的烘焙,静态灯光选择Baked的模式,光照模式只选择Baked Global Illumination;静态灯光下动态物体的烘焙,静态灯光选择Mixed模式,光照模式也只选择Baked Global Illumination,并为动态物体在其运动范围内添加光探测器组;动态灯光下静态物体的烘焙,动态灯光选择Realtime模式,光照模式只选择Realtime Global Illumination;动态灯光下动态物体的烘焙,动态灯光选择Realtime模式,光照模式也只选择Realtime Global Illumination,并为动态物体在运动范围内添加光探测器组。这样的匹配方式烘焙场景最节省硬件开销和时间。但对于混合烘焙方式,静态灯光就选择Mixed模式,动态灯光选择Realtime模式,也就是在一个场景的多盏灯光中,有的灯光设为Mixed,有的灯光设为Realtime模式,而光照模式Baked GI和Realtime GI两项都要同时选择,这样Mixed灯光自动对应Baked GI,Realtime灯光自动对应Realtime GI。此时有童鞋会问了,不是说同时选择两种GI方式,会增加硬件开销吗,为什么还要同时选择呢,为了得到更真实的复杂光影效果,混合烘焙必须同时选择两种GI,但有方法来优化场景来缓解额外的硬件开销。

上面的意思简单地图示如下

对于一般用户来说,静态灯光下动态物体的烘焙方式足够用了,这是用的最多的一种烘焙。

火车或汽车出入隧道、室内外出入、游戏角色出入涵洞、室内开关灯这样的场景,使用混合烘焙,光感会更好。当然小姐姐个人认为,使用前面所说的四种基本烘焙方式之一代替,也能获得好的效果。

有了前面知识的铺垫,混合烘焙不再是问题,这里就不进行图解了,有兴趣的童鞋可以自己去尝试。

● Unity室内烘焙

下面以一个小客厅为例,和童鞋们一起讨论Unity3d的室内烘焙,一方面是对前面知识的综合应用,另一方面满足以下做装修童鞋的学习需求。

话不多说,开工!这个例子的3D场景如下图所示:

拆分好的UV如下图所示

导入Unity3d后的场景情况如下图所示:

这个场景比较简单,一个窗户、一个沙发、一个茶几、一个书柜、两个落地灯、一个墙面装饰、还有一个挂画、茶几上一个杯子、两盆绿植,这里我们设想将场景烘焙成阴天的白昼气氛,也就是没有直射太阳光,室外光线完全是大气折射的太阳光,所以我们确定这个场景的主光源为从窗户投射的光线,可以使用Unity3d的面光源置于窗户附近,但我们这里选用Unity3d的材质灯光,也就是将某个模型的材质勾选“自发光”,这个模型就成了灯光了。选中窗户玻璃,勾选其材质中的自发光(Emission),将自发光强度设为1.5,发光颜色设为白色,如下图所示:

因为这个场景不可能有运动物体,光线也不会变化,所以选用静态灯光下的静态物体的方式烘焙场景,所以将自发光材质的Global Illumination(全局光照)设为Baked,勾选光照面板中的“Baked Global Illumination”,然后烘焙,得到如下图所示的结果(烘焙用时5分钟):

从上图可见,场景太暗,但明暗关系已经有了,如果反复烘焙,太浪费时间,我们设想通过photoshop来调色,需要说明的是,这里所说的调色不是简单的图片调色,而是对整个场景调色。如下图所示,将一个特殊的色带文件与相机关联起来,对这个文件调整,就会调整相机中的场景,这样我们将这个文件(png图片)用ps打开,然后截取一张相机视图的图片,按照图片调色的方法,对截取的图片调色,然后将图片调整的参数应用于那个色带文件,保存色带文件后,Unity3d的场景就回作相应的调整,关系就是这样。

下面我们就来调色,首先抓取相机视图的图片,然后在ps中打开,同时也将刚所说的色带文件也用ps打开,如下图:

首先调一下截取的相机视图图片的亮度和对比度,亮度88,对比度-50,如下图所示:

然后对色带也做这样的调整,如下图所示:

然后保存色带文件,Unity的相机视图就会作相应的调整,调整后如下图所示:

原理大家都明白了吧,这样就是以用ps灵活地为Unity3d场景调色了,只要Unity3d烘焙出场景的明暗关系,剩下的就交给ps了,这样可以节省大量反复测试烘焙的时间。按照上面的方法对相机视图进行色相饱和度、色彩平衡等调整后,相机视图的场景如下:

好了,场景调色就到这里。

木地板应该有反射,所以我们需要引用Unity3d的“Reflection Probe(反射探测器)”,在层级面板空白处右键单击,在弹出的菜单中选择light下的“Reflection Probe”命令,场景中会出现一个四面体线框,如下图所示,在反射探测器的检视面板中按下节点命令,四面体的四个面上会出现黄色下把手,拖动可以调节探测器的大小,按下探测器检视面板中的移动按钮,可以调整探测器的位置,用这两个命令配合,将探测器调至和房间一样大,或者说让探测器完全包络这个房间,烘焙的时候,会将整个房间烘焙成一个比较小的全景图贴在探测器上,供具有反射的材质映射来实现真实反射。这里说明一下,当场景比较复杂时,可以用多个反射探测器拼合来满足场景的外形,场景中不需要反射的地方,就不需要布置反射探测器了。

反射探测器布置好后,需要重新烘焙,反射数据是通过烘焙获得的。如果熟悉了,烘焙之前就布置好反射探测器,免得重复烘焙。烘焙之后结果如下

上图反射效果不太好,下面我们为木地板加一个实时反射,效果如下:

现在我们将玻璃的材质灯光关闭,用平行光来模拟阳光,重新烘焙(用时6分钟左右)并开启反射后效果如下:

在这个例子中引入了ps的后处理调色,以避免为达到好的色调和颜色及明暗对比反复烘焙浪费很多时间,好了,这个例子就讨论到这。

● Unity沙漠庭院烘焙

下面和童鞋们再讨论一个“沙漠庭院(The Courtyard)”的烘焙,也算是对Unity烘焙的综合应用,其3D场景如下图所示:

因为拆分的UV比较多,这里就不上图了,导入Unity后的场景如下图所示:

日景烘焙,按下图设置模拟太阳的平行光和光照参数

为场景中模型灯设置材质灯光参数如下图,这里第二次用到材质灯光,然后点击光照检视面板中的“Generate Lighting”,开始烘焙场景。

噔噔蹬蹬,经历28分钟的烘焙,结果如下

这个场景是官方的。没有提供3D模型,小姐姐想了很多办法才导出FBX文件,面数高达300多万,测试烘焙了几次,光照图好多都设到了4096x4096,总有问题,如下图所示:

那这些烘焙缺陷如何消除呢?前面小姐姐说过,模型面数太多是导致烘焙缺陷的重要因素,因为同样分辨率的光照图,模型面数越多,分配给每个面的区块就越小,模型面数越少,分配给每个面的区块就越大,区块越大,光照图越清晰,区块越小,光照图被拉扯得越严重,缺陷就会越多。下图为官方的模型:

下图为小姐姐用低面数最优化精简单面建模方法重新构建的模型(花了两天时间,总面数50万,降低了6倍),

另外,小姐姐烘焙这个场景后,发现模型的贴图有问题,如下图所示:

上面这些贴图问题其实是很多人经常遇到的,现在我们回到3d中,看看3d中的情况,如下图所示

由上图可见,3dmax场景打开后,模型显示破破烂烂,这也是很多网友提问的问题,网上解答的不是让修改显示驱动,就是模型偏离原点太远,小姐姐认为不是这些原因造成的模型破烂,按上图的标注勾选背面去除,立即就消除了模型的显示破烂,如下图所示:

由下图可见,Unity中的问题在3dmax场景中也存在

另外,贴图的分辨率为4096X4096,精度很高,为什么在Unity中很虚呢?这里不得不和大家讨论一下UV问题,通常情况下,很多人在3dmax中习惯用UVW map来调整模型的材质贴图,对于简单的模型,这种方法没问题,但是对于复杂的模型,用标准的平面、圆柱、球面等贴图坐标,横竖都不正确,就像上面的图示一样,这种现象称为UV扭曲或拉伸,这是不正常的贴图。要解决UV扭曲、拉伸或挤压,必须掌握UV拆分(也称为“展UV”,通俗地讲就是展平UV),前面提到过拆分UV,一听到拆分UV,很多童鞋一个头两个大,觉得拆分UV很难掌握,这里小姐姐不想对拆分UV进行深解,只是通过对比,让大家对UV拆分有个大概的概念。

为了找到上面例子中贴图被扭曲和拉伸的原因,我们将模型的贴图换成棋盘格,因为上面例子中的贴图不容易看出问题,棋盘格材质是所有3D软件用来显示UV排列的一种方式。

下图是上面的实例场景模型贴图换成棋盘格的情况

下面我们一块一块来图示分析

棋盘格的排列代表模型的UV坐标情况,或者说棋盘格的排列是由模型的贴图坐标控制的,棋盘格排列有问题,贴图一定也会有问题。从上面的图解可见,场景贴图的UV坐标是不正确的,棋盘格线性排列,贴图纹理一定会朝一个方向;棋盘格错乱,贴图纹理也一定错乱;棋盘格扭曲,贴图纹理也一定扭曲;棋盘格密集(挤压)或拉伸,贴图纹理一定会变虚,因为拉伸会导致纹理被拉大,挤压会导致纹理皱皱巴巴,这两种情况都会使贴图变得模糊。上面的图示中模型贴图局部密集,相信大家都遇到过。

为了矫正不正确的贴图坐标,模型必须使用3dmax的Unwrap UVW修改器进行手工UV拆分,或者叫手工展UV(展平UV坐标),如下图所示。对于材质的纹理贴图坐标,使用系统自动拆分UV,常常是不正确的,所以必须使用手工来拆分。对于使用C4D、Maya、犀牛、Su的用户,也有相应的功能,这里就不赘述了。

拆分或展平的UV坐标是被保存在贴图通道中的,贴图通道设置在Unwrap uvw和材质面板各有一个,如下图所示。

Unwrap uvw面板的贴图通道(Map Channel)用来设置拆分的UV坐标保存在哪个通道,通道可以有8个。材质面板中的贴图通道(Map Channel)用来设置这个材质贴图的排列受哪个UV坐标的贴图通道控制,系统默认固有色(或过度色)贴图受通道1(即Map channel 1)控制,展UV(Unwrap uvw)修改器面板的贴图通道(Map Channel)默认是2,因为一般情况下都是用UVW Map调整贴图坐标,这个UV坐标占据通道1,有的童鞋使用展平修改器时,发现模型的贴图没有变化,是因为展平修改器的贴图通道和材质的贴图通道不一致,模型的贴图没有受到你正在使用的材质贴图展平UV的控制,如下图所示:

展平修改器一般情况下是用于控制光照贴图的(也就是控制烘焙贴图),光照贴图默认占据通道2,所以展平修改器的通道默认是2,有时因为模型的贴图坐标不正确,需要手工拆UV,也就是需要使用一下展平修改器,此时必须将通道改为1,这个大家必须注意,否则拆了半天,材质贴图没变化。

刚才小姐姐说,贴图通道可以有8个,通道1默认是分配给材质固有色贴图的,通道2默认是分配给光照贴图的,其他6个可以用来展平法线贴图、高光贴图、阴影贴图、AO贴图等等,一般我们只需要过度色贴图和光照贴图两个通道。

UV展平后有两种用途,一种用于美工在photoshop中绘制贴图,另一种用于控制纹理贴图,没有美术功底的童鞋,当然不会绘制贴图啦,那就用展平的UV坐标来控制纹理贴图好了。

我们手工展UV是为了矫正不正确的纹理贴图,所以展平UV的贴图通道就改为1。

展平UV大家可以想象成拆盒子一样,要拆盒子,得有缝,没有缝,是拆不开的,拆UV,一般也得有缝,UV缝可以系统自动定义,也可以手工绘制,系统定义的缝经常不是我们所想要的,所以对于控制材质贴图的UV,我们一般都是手工来绘制拆缝的,这里就不具体绘制拆缝了。拆缝绘制好后,就可以展UV了。展平UV修改器的展平方式很多,如下图所示:

正确拆分(或展平)的UV,棋盘格应该是方方正正(长宽相等或近似相等),排列整齐,这样贴图贴上去才没问题,如下图所示,绝对不允许排列错乱、扭曲、拉伸或挤压,否则就像上面的例子一样。

另外在一个物体中,对于一种材质,棋盘格的密度必须相等,除非特殊要求。棋盘格的除了长宽相等、排列规整外,还必须合理,什么是合理呢?例如下图中的回转体,网上很多例子都将其端面的棋盘格排列成下图所示:

小姐姐个人认为回转体的端面,应该让棋盘格绕环向(或圆周方向)排列,为什么呢,假设这个物体是个木头,端面的纹理应该是一圈一圈的年轮,按照上图的排列,木纹贴上去,纹理肯定是线性的,这是不正确的,再假设这个物体是一个机械零件,端面的纹理应该是车削加工的刀纹,一圈一圈的,按照上面的排列,金属纹理贴上去,也不会又一圈一圈的刀纹,而是线性纹理,这是不合理的UV拆分,为什么在这里要强调这个问题呢,因为我们前面所讨论的场景,好多UV坐标有问题的物体就是回转体。

小姐姐对上面例子的模型重新拆分贴图UV,并使用“条带展平”拆分后得到下图所示的效果,错误的UV坐标得到了矫正,而且上下面的棋盘格沿圆周方向排列,这才是合理的,如果贴上砖纹,纹理自然会环向分布。由图可见,UV坐标消除了错乱、扭曲、拉伸和挤压

同理,对其他有问题的模型重新拆分贴图UV后,效果如下:

通过手工拆分UV之后,错乱、扭曲、拉伸的UV得到了矫正。这里说明一下,对于一个物体,材质相同的部分,除了UV坐标正确、合理之外,棋盘格大小必须一致,也就是UV坐标的密度必须相同,如果UV密度不同,就像你的手心手背一样。另外同一场景中的不同物体,如果材质及贴图相同,UV密度也必须相同,这样才看上去协调。

那么如何让一个物体的所有面的UV密度相同呢?按照下图所示的方法来完成:

一个物体各个面的UV密度统一了之后,那材质和贴图相同的不同物体如何统一呢?很简单,选择每个物体,点击上图中第六步的图标,所有物体的UV就全部均匀一致了,如下图所示:

将贴图去换回原本的贴图后,贴图不再有错乱、扭曲、拉伸和挤压现象了,如下图所示:

UV正确拆分后,不需要太高分辨率的贴图就可以让模型的贴图很清晰,贴图分辨率太高,烘焙和实时运行时机器负载太大。

手工拆分贴图UV后,也可以将其应用于光照贴图,这就需要通过贴图通道的复制将材质贴图的UV复制给通道2,当然也可以用机器自动展平光照贴图的UV。

好了,废话就说到这里,矫正了模型的贴图坐标之后,下面我们就来重新烘焙上面的例子,按之前设定的参数,重新烘焙后结果下(有时约12分钟):

添加灯光辉光和地面模糊反射之后的效果如下:

由图可见,先前的问题都已经消除掉了。

这个场景的夜景烘焙后续会补充,下面大家一起来看看一个小区室外场景的烘焙

● 社区室外日景烘焙

这个案例的3D场景截图如下所示,这个场景原本900多万面,小姐姐用单面建模方法重新构建模型,只用了4.5万面,用于VR和游戏的场景必须用精简建模,以保证手机端的流畅运行。

在3D软件中拆分每个物体的UV于通道2,一般童鞋一个物体拆分一个UV,实际上多个物体可以共享一个光照图的UV,也就是选中多个物体一起拆分,得到一个UV,这样这些物体就共享一个UV了,拆分好UV后倒入U3D,如下图所示:

这个场景日景的灯光比较简单,用一盏模拟太阳光平行光作为主光源,并勾选阴影,用天光和环境光作为辅助光源弥补主光源的盲区,其他参数按前面例子的方法设置,有前面知识的铺垫,相信大家可以自行完成烘焙的相关参数设置,小姐姐烘焙完成的结果截图如下(用时12分钟):

烘焙完成后大家可按照前面小姐姐介绍的方法用ps对场景进行润色,当然不是对图片调色,而是借用图片的调节,来调整整个场景的颜色,以避免在Unity中重复烘焙。这里小姐姐就不上图了,相信大家都可以自行完成这个操作的。

● 社区室外夜景烘焙

这个场景的夜景灯光相对来说比较复杂,小姐姐设想以建筑的亮化霓虹灯和路灯共同作为主光源照亮场景,用射灯作为辅助性装饰辅助光点缀建筑,同时用微弱的天光和环境光也作为辅助光照亮建筑的边缘,灯光布设截图如下:(待续)

编辑于 2020-11-26 04:33