游戏相关岗位,有哪些选择?

这里是选错专业的大学狗,对编程美术之类的一窍不通,想了解如果未来想从事游戏制作的话,有哪些发展的方向,相关专业知识上手需要多长时间,以及人才缺口等等情…
关注者
49
被浏览
90,042

14 个回答

对于游戏行业而言,最核心的四个工种是策划、程序、美术、测试。

我简单做个索引吧,方便各位有意从事游戏行业的知友去招聘网站查询相关信息。

下列分类和工作职责范围大同小异,大家可以作为参考。

首先我把测试(QA)单拎出来讲一下,QA分成功能测试和测试开发两个小类。前两年这个是非技术岗,这两年门槛提上去了,校招考试会考一定的代码题。

如果是纯功能测试不要求掌握代码的,现在一般都是外包了(外包极难转正,不到万不得已不要尝试)。

按照2020年网易校园招聘网站上的话,QA已经属于技术岗了,我就把它分到技术岗里去。

  • 非技术类:
    • 策划:
      • 分类:
        • 一般在校招时被直接划开的两类:
          • 文案(剧情)策划——文学包装、世界观搭建、剧情故事撰写。换句话说文科生。
          • 数值策划——经济、战斗、成长等规划。换句话说理/工科生。
            这个没有非常严格的专业限制,更会看你个人的兴趣爱好和个人特长;但大型数值体系(比如人物成长线、游戏内掉落)的规划,最后验算的时候会需要高等数学知识,高中的知识不能完全cover。
            弱弱地举个例子,之前工作的项目,有一个爆率的设定和玩家的某个值相关,是我师父做的。她的小徒弟我,作为大学弃理从文的文科生,到跳槽了都没能完全看懂她那条曲线的公式到底是个啥意思……(*/ω\*)
        • 入行一段时间后,会产生的细分类:
          • 系统策划——最初始的混沌态下,不是文案不是数值的活基本都系统干。在一些项目组这个策划的职能会被拆开,玩法归玩法,关卡归关卡,系统归系统(比如社交系统)。
          • 美协/资源策划——职责有二,其一是“普通策划和美术之间沟通的桥梁”,其二是负责游戏内各类美术资源的管理。可能参与美术表现的设计工作。
          • 交互(UE)——有一些厂这个放在美术类目里招,日常负责设计游戏内的界面。
          • 关卡策划(有一些直接编入系统范畴)——应该是对工具熟练度要求最高的一类策划,一个关卡的设计步骤要从草图到白模,草图一般是sketch,白模需要3DMAX或者MAYA(我个人喜欢MAYA哈哈),最后白模要放入U3D/UE4/其他引擎里,再交给美术进行细致的设计。功能方面,程序提供接口,脚本可能要自己写。
          • 玩法策划——大多数直接编入系统或者关卡范畴,比关卡简单点,但也简单不到哪里去。
          • 战斗策划(有一些直接编入数值范畴)——人物、怪物的技能及各类相关数值的设定,包括数值设定和实现。程序给你提供接口,运气好的话会有可视化编程工具。
          • 技术策划——最近两年新出来的物种,定义是“普通策划和程序之间沟通的桥梁”。
          • 运营策划——有一些被划入运营序列。如果是产品序列的,会更多负责产品侧的运营活动(逢年过节)设计,也会和营销配合。如果是运营序列的,那就更偏运营一些,就不直接动手做产品了。
          • 本地化策划——本地化的基础职能就是把游戏语言翻译一下。负责本国开发的产品到异国的落地,在运营岗里对应的有本地化运营。
          • 还有一些比较偏门的类,比如角色策划之类的,适用不太广泛就不写了。大家如果遇到,可以自己直接看一下职位描述,基本上八九不离十。
      • 需要掌握的工具:
        • office三件套;视情况决定是否需要axure、思维导图(梳理和展示想法,xmind、mind master、mind manager等);流程图可能需要visio,但我个人不喜欢这个,我用网页版的process on。这三类推荐都简单学习一下。
        • 最好也能够自己学习一下U3D/UE4,起码给你一个工程,你要知道怎么打开来。
        • 日常工作还会用到版本管理工具,git,p4,svn啥的,这些入职第一天学着就会了,就不说了。
          一般策划做配置都是用Excel来填表的,也有一些项目可能会需要写代码,那就notepad++、vim、vs code自己选咯。答主自己是坚定的vs code党嘻嘻。
      • 推荐阅读的书目:
        • 《游戏设计艺术》( art of game design )。新书比较贵,可以试试多抓鱼淘淘二手。
        • 《游戏关卡设计》,姚晓光 孙泱译的,蓝皮(记住姚晓光这个名字,他参与译制和编撰的书都值得翻一下,如果你不认识他——《QQ飞车》你总认识的)。
        • 《游戏设计的236个技巧》,比较厚重,装帧方面不是很容易携带和保护,京东读书有电子版。
          第一本一定要看,哪怕只是翻翻目录!!答主自己买了一本新书,上面写了好多笔记,直接写书上的和写纸上夹进去的都有。入行这些年这本书我走到哪背到哪,常看常新。第二第三本更偏单机一些,可以先放放。
    • 美术:
      • 关于概念设计师,国内还是比较少的,先不详细说了,但也是新兴的门类。职能方面更像原画,但不只是原画。可以自己了解一下。
      • 原画:
        • 角色原画
        • 场景原画
      • 建模:
        • 角色建模
        • 场景建模
      • 动作
      • 特效
      • 音频音效(一般属于美术大类,这个行当外包更常见。优秀的供应商如小旭游戏音乐、月之门等)。
        • 这个门类下有个技术音频,但属于技术岗了,可以自行了解一下。
  • 技术岗:
    • 程序/开发(开发门类都需要专业对口,需要技术背景):
      比较常见的,U3D是C#,UE4是C++,剩下的一些轻度游戏可能还有cocos2dx之类。脚本层是lua或python。
      • 前端/客户端——可以理解为负责游戏表现方面的开发工作。
      • 后端/服务端——后端。在游戏里就比如角色释放技能,关卡功能,基础网络功能等等。
      • 技术美术(TA)——本意是程序和美术之间的桥梁,也会负责一些辅助的客户端工具的开发。需要同时具备美学和计算机科学(图形学)的相关知识。
      • 运维工程师——SA,负责服务器正常运转,如果某个服务器挂了,SA是要及时到场救命的。其实离游戏比较远了,但也带一嘴吧。注意,不要和运营序列里的运维混起来。
      • 还有一些譬如交互原型开发、数据挖掘开发之类的,属于游戏支持部门,我们后面写。
    • QA/测试:
      有本书,《软件测试精要》,董杰著。适合初学者,京东读书9.9你买不了吃亏买不了上当。
      • 游戏测试——就是传说中天天玩游戏的人,不过玩一个满是bug的游戏、并且致力于发现和报告bug,还是有点磨人的。
        • 黑盒/黑箱测试——不看代码,根据策划的需求设计测试方案。专业解释自己搜一下。
        • 白盒测试——看代码,根据策划的需求和程序的代码来设计测试方案。专业解释自己搜一下。
      • 测试开发——虽然偏重于开发,但是属于测试序列。主要是针对大批量的测试需求来设计自动化解决方案,也需要为游戏测试提供一些必要的测试工具。
  • 游戏支持部门:
    • 项目经理(PM,project manager):推荐考个PMP。这个可以自己搜,互联网都有这个岗位。
      两个名词概念区分:
      产品经理:在互联网的语境里其职能等于策划,但在游戏的语境里这意味着制作人。
      项目经理:主要对项目进度负责。
    • UX(BI):大厂这个结构会比较完善,可以分为用户研究(UE)和用户分析(US)。大厂的用户研究中心分工比较明确,中小厂的UE可能就是画界面的。
    • 运营:众所周知,客服也属于运营这个序列。大致可以分成用户运营和产品运营吧,用户运营主要负责用户关系维系,产品运营看实际工作需求,可能有环境维护(抓外挂、非法牟利、言论监管等等)、游戏内各类资料FAQ维护(比如倩女精灵、逆水寒小暖等等)、运营活动策划(如果碰不了游戏业务代码,就更多的会做社区活动,偏向社区/平台运营)等。
      有一些游戏会有本地化运营,这个主要是出海游戏。外语特长者可以一试。
    • 市场/营销:不解释了,都懂的。
    • 人工智能:这也不解释了,都懂的。这一行现在还是不太成熟的。
    • 网站前/后端:就是做游戏官网,有一些公司把这个部门单独成编,也有一些编在营销团队里。

人才缺口最大的当然是门槛最高的程序,其次是好的美术。对自己技术能力不够自信的计算机专业学生会投测试,毫无技术背景的可以投递策划。

最后劝退一下,游戏不是一个能够速成的行业。程序、测试自高中毕业后算起,动辄就是七年寒窗,至于美术都是自幼学起的。

至于策划,看起来门槛最低,虽然不要什么专业背景,但是一个好的策划,入行时20出头,游戏经历是十年以上。像我入行的时候21岁,从和父兄一起玩GTA3到自己玩GTA5,足足18年的游戏经历(*/ω\*)。玩的少但是学校够好也可以试试,但是发展很快会瓶颈。

题主是大学生,如果觉得自己够ok,那就不要怕了,去吧少年。

最后最后最后,校招还是推荐腾讯网易,大一到大三时间充裕可以先从实习生开始,大四应该从上学期开学起关注秋招,现在还有春招的补招也是来得及的。

长文多图警告


游戏公司的招聘季又来了,相信不少有心的读者,已经发现了他们在微信刷屏的招聘消息。



另外,拉勾招聘也发布了一些与春招有关的数据——2022年春招前,约有58%的在职员工考虑跳槽;春招期间,游戏行业的平均薪酬为20400元,同比增长21.6%,位列互联网行业增长榜第3名。




按平均薪酬增幅整理出的榜单部分数据


过去一年里,游戏行业的人才流动要比以往更加频繁。例如在年度话题“人才战”当中,葡萄君见识到了工作制度、就地过年、租房补贴甚至年会礼品的行业竞争现状,也发表了数十篇包含上海、广深、成都游戏圈的人才争夺战的文章……凡此种种,可见游戏公司对人才的渴望。


虽然在去年下半年,游戏行业经历了疫情冲击、管控收紧的困境,但葡萄君相信,如今的招聘反而显得更加可贵,因为求职者的价值或许能被更好地体现。

因此,葡萄君搜集了一些游戏公司的招聘信息,希望各位求职者都能迈入合适的游戏公司,投身到心仪的项目组,在复杂而有趣的游戏行业中砥砺前行。


以下为79家游戏公司约4000个岗位的招聘信息(腾讯1147+,网易1200+,其余1590)。


根据表格中统计的1590个岗位数据,美术类岗位最为热门,约有454个,占全部岗位的28%;技术类岗位约有364个,占全部岗位的23%。


具体到岗位,统计中出现频次较高的为数值策划、系统策划,均出现了43次。其次为角色原画和场景原画,均出现了37次。广告向的视频设计师出现了33次,TA/技术美术出现了31次,技术策划仅出现了2次。

其他有招聘意向的游戏公司,也可以在评论区留下岗位名称、要求、联系方式等信息。


注:
(1)本文公司排序不分先后,电脑端可以按ctrl+F查询招聘的公司名称。
(2)表格中标有 “ * ” 号为重点或急招岗位;由于微信文章限制,部分公司岗位JD有所简化。
(3)本文所列招聘公司及岗位仅供参考,具体请关注相关官方招聘信息。



01

腾讯游戏


腾讯游戏岗位较多,请复制以下招聘网址查看和投递:

hr.tencent.com/






02

网易游戏


以下岗位简历投递:[email protected]

超1200+岗位岗位详情及简历投递: hr.163.com/




03

米哈游


表格内共37个岗位,HR邮箱:[email protected]




04

FunPlus


表格内共9个岗位,简历投递:[email protected]




05

莉莉丝游戏


表格内共39个岗位,网址: lilithgames.com/recruit




06

完美世界游戏


表格内共26个岗位,简历投递:[email protected]

更多招聘详情:官网 jobs.games.wanmei.com




07

吉比特&雷霆游戏


表格内共74个岗位,招聘网址: join.g-bits.com




08

朝夕光年


表格内共12个岗位,投递邮箱:[email protected]




09

沐瞳科技


表格内共45个岗位,联系方式:[email protected]

社招网址: moonton.jobs.feishu.cn/





10

Garena


表格内共28个岗位,关注微信公众号:Garena,点击底部菜单栏“社会招聘”搜索意向岗位投递。







11

中手游


表格内共17个岗位,简历投递:[email protected]

招聘网址: hr.cmge.com




12

游族网络


表格内共17个岗位,投递邮箱:[email protected]

招聘网址: yoozoo.com/jobs




13

叠纸游戏


表格内共83个岗位,投递邮箱:[email protected]

网申链接: app.mokahr.com/apply/pa




14

乐狗游戏


表格内共13个岗位,简历投递至:[email protected]

更多岗位详情请上官网: legougames.com/






15

心动


表格内共60个岗位,具体职位要求参考招聘官网: hr.xd.cn/social/#




16

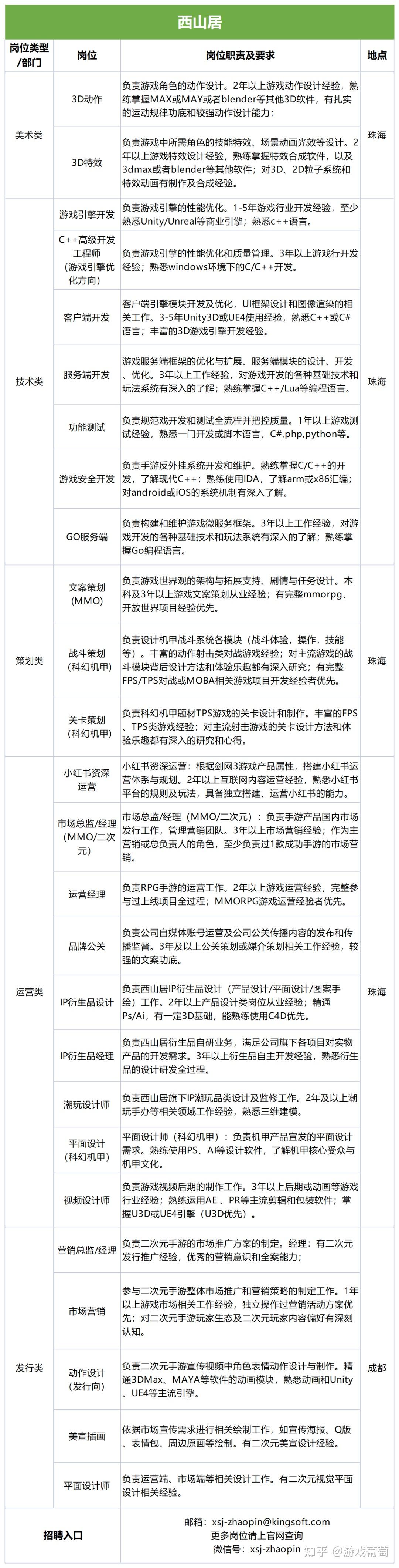
西山居


表格内共26个岗位,投递邮箱:[email protected]




17

紫龙游戏


表格内共24个岗位,邮箱:[email protected]






18

快手游戏


表格内共27个岗位,发送简历至:[email protected]

官网搜索「游戏事业部」: zhaopin.kuaishou.cn/rec




19

英雄游戏


表格内共9个岗位,招聘网址: social.hero.com/#




20

Epic Games


表格内共2个岗位,邮箱:[email protected]






21

恺英网络


表格内共22个岗位,简历投递:[email protected] (邮件名:岗位+姓名)





22

巨人网络


表格内共10个岗位,招聘网址: app.mokahr.com/apply/zt




23

波克城市


表格内共33个岗位,网址: app.mokahr.com/su/suzqt

或关注【波克城市招聘】公众号进行投递




24

壳木游戏


表格内共27个岗位,简历投递邮箱:[email protected]






25

青瓷游戏


表格内共36个岗位,BOSS直聘直接投递或者发送邮箱[email protected]




26

龙图游戏


表格内共22个岗位,简历投递:[email protected]




27

掌趣科技


表格内共10个岗位,招聘请关注微信号:gamehryzq 或公众号:掌趣科技招聘,或网址: zhaopin.ourpalm.com/




28

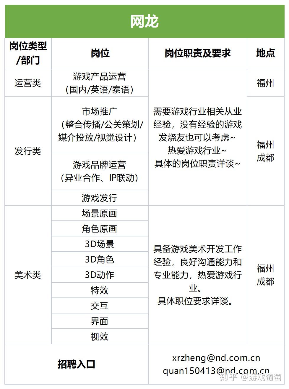
网龙


表格内共13个岗位,投递邮箱:[email protected][email protected]







29

云畅游戏


表格内共17个岗位,投递邮箱:[email protected]



30

Unity


表格内共14个岗位,招聘网址: careers.unity.com/






31

巴别时代


表格内共12个岗位,简历投递:[email protected]

更多招聘详情: babeltime.com/zhaopin




32

勇仕网络


表格内共28个岗位,简历投递:[email protected]

招聘网址: ys4fun.com/recruitment




33

蛮啾网络


表格内共29个岗位,投递邮箱:[email protected]

网址: app.mokahr.com/apply/ma






34

DeNA


表格内共21个岗位,投递邮箱:[email protected]




35

悠星网络


表格内共68个岗位,投递邮箱:[email protected]

网址: app.mokahr.com/apply/yo




36

贪玩游戏


表格内共7个岗位,简历投递:[email protected]




37

边锋网络


表格内共6个岗位,简历投递:[email protected]






38

游卡网络


表格内共131个岗位,网址: app.mokahr.com/apply/yo




39

迷你创想


表格内共7个岗位,简历可投递至邮箱:[email protected]

网址: mini1.cn/careers/




40

广州百田


表格内共28个岗位,邮箱投递:[email protected]

招聘官网: app.mokahr.com/apply/ao





41

蜗牛游戏


表格内共24个岗位,投递简历至:[email protected]






42

金山世游


表格内共22个岗位,网址: hr.lagou.com/company/go




43

咪咕互娱


表格内共4个岗位,邮箱:[email protected]

官网: migu.cn/






44

第七大道


表格内共6个岗位,简历投递邮箱:[email protected]









45

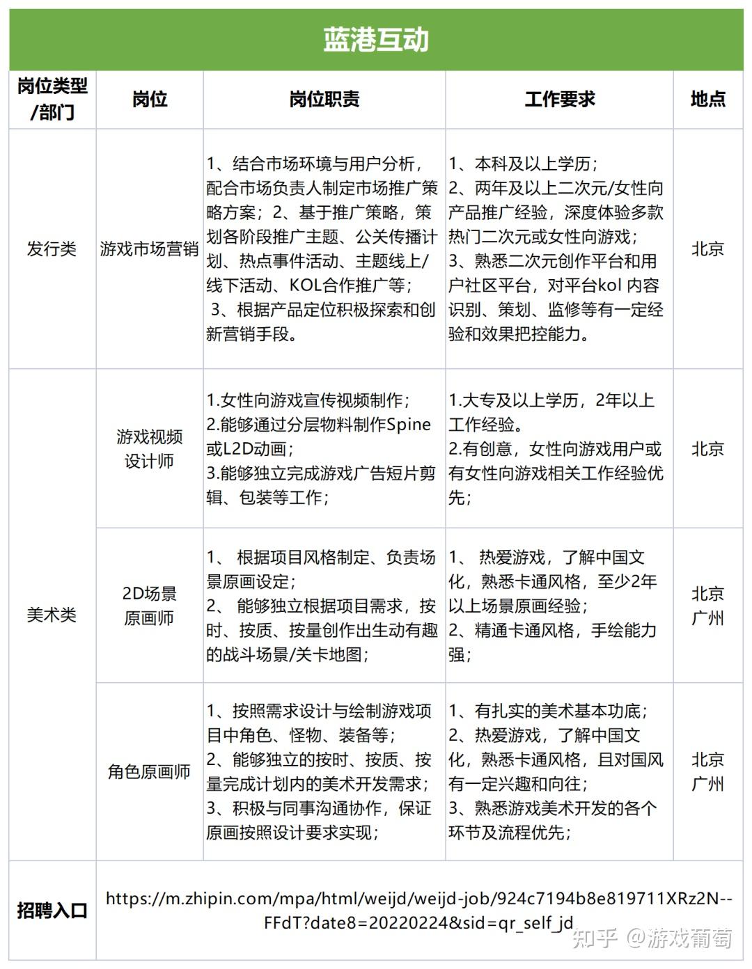
蓝港互动


表格内共4个岗位,招聘网址: m.zhipin.com/mpa/html/w






46

盛和网络


表格内共10个岗位,简历投递:[email protected]




47

君海游戏


表格内共32个岗位,投递邮箱:[email protected]




48

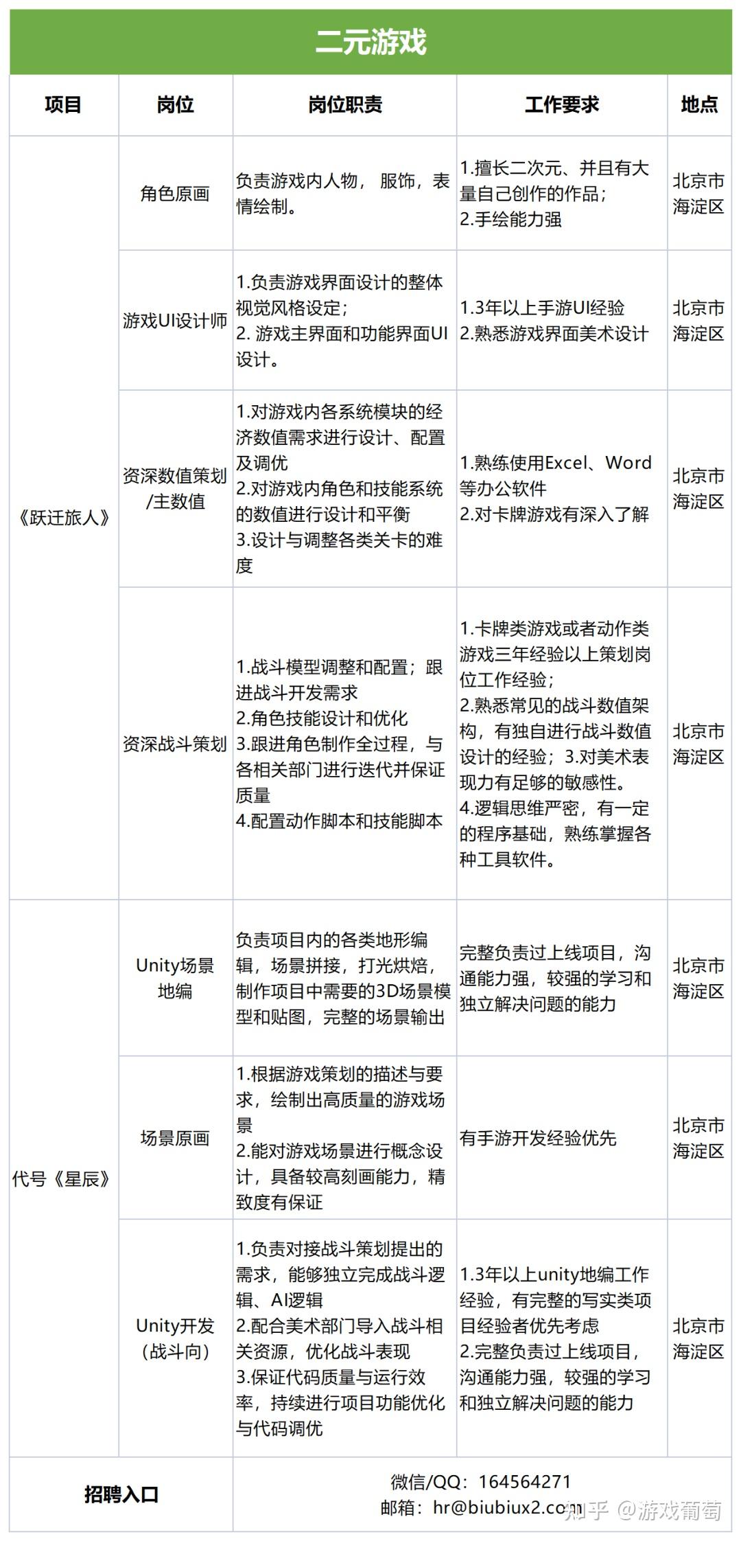
二元游戏


表格内共7个岗位,投递邮箱:[email protected]






49

深蓝互动


表格内共26个岗位,招聘网站: app.mokahr.com/apply/bl




50

飞鱼科技


表格内共40个岗位,投递邮箱:[email protected]




51

盖娅互娱


表格内共9个岗位,简历投递邮箱:[email protected]

网址: gaea.com/cn/social.html







52

光宇游戏


表格内共11个岗位,简历投递邮箱:[email protected]




53

万达院线游戏


表格内共5个岗位,联系方式:18810186359



54

心光流美


表格内共16个岗位,投递简历至:[email protected]




55

番糖游戏


表格内共11个岗位,邮箱:[email protected]

官网: fantanggame.com/




56

无端科技


表格内共6个岗位,投递邮箱:[email protected]






57

卓杭网络


表格内共14个岗位,投递邮箱:[email protected],网址: dhgames.cn




58

黑桃互动


表格内共7个岗位,HR电话微信同号:15818658318






59

游艺春秋


表格内共8个岗位,投递邮箱:[email protected]






60

钛核互动


表格内共8个岗位,投递邮箱:[email protected]






61

中青宝


表格内共9个岗位,简历投至:[email protected]




62

魂世界游戏


表格内共7个岗位,招聘微信:klaymenw



63

欢动科技


表格内共7个岗位,网址: enjoymi.com/






64

卓越游戏


表格内共11个岗位,招聘投递邮箱:[email protected]



65

9130游戏


表格内共26个岗位,招聘官网: zhipin.com/gongsi/3fa39




66

王牌游戏


表格内共5个岗位,投递邮箱:[email protected]






67

炎魂网络


表格内约33个岗位,投递邮箱:[email protected]






68

Recreate Games


表格内共15个岗位,投递邮箱:[email protected]




69

CiGA中国独立游戏联盟


表格内共4个岗位,邮箱:[email protected]






70

星线网络


表格内共10个岗位,投递邮箱:[email protected]




71

月环网络


表格内共9个岗位,投递邮箱:[email protected]




72

望尘科技


表格内共12个岗位,投递邮箱:[email protected]






73

淘乐网络


表格内共16个岗位,网址: app.mokahr.com/social-r




74

数数科技


表格内共28个岗位,简历投递:[email protected]





75

R工作室


表格内共10个岗位,投递邮箱:[email protected]




76

仙峰游戏


表格内共5个岗位,投递邮箱:[email protected]






77

弘程游戏


表格内共3个岗位,投递邮箱:[email protected]

网站: hcplay.com.cn






78

草花互动


表格内共17个岗位,网址: app.mokahr.com/apply/ca




79

游龙互娱


表格内共4个岗位,联系方式:18666015675