卫仕猫粮瓜有反转?
大家好,之前有关猫咪吃卫仕之后去世,我写了一篇文章,提出了质疑
作为一个老品牌,闹这么大要回应啊,到底是怎么一回事
然后卫仕来找我了,跟我说了一下具体情况
是一件很奇葩的,按我们长沙话,是一件别事
这件事发生在8月份,而不是最近
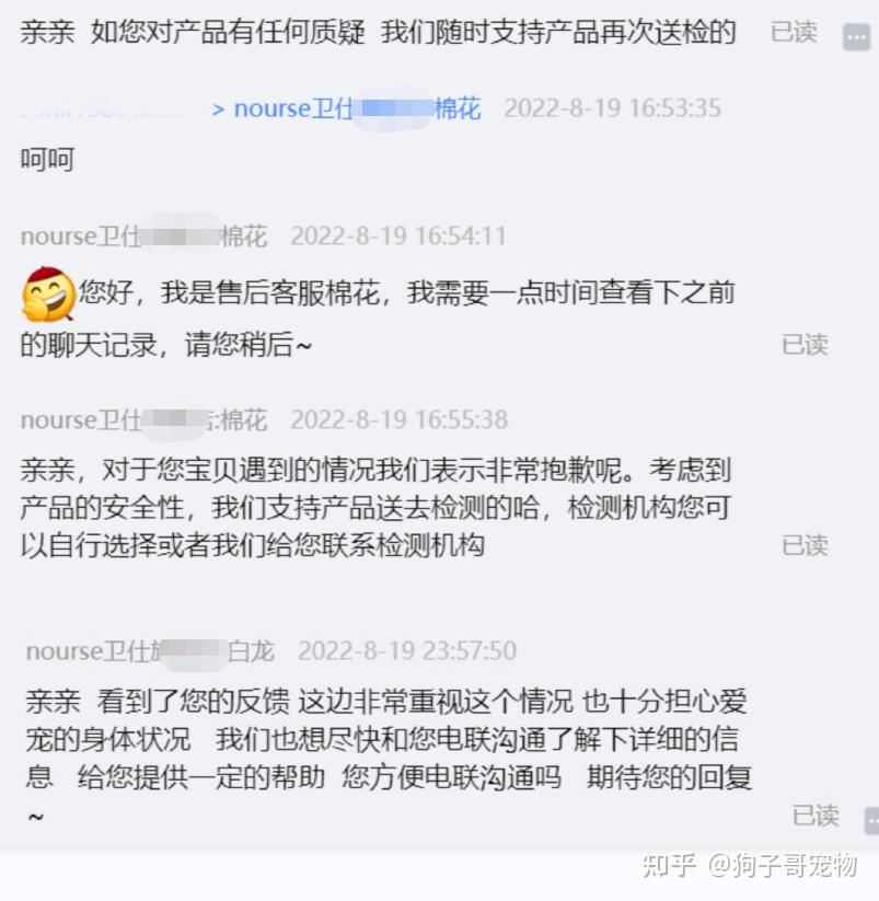
当时我听到这个瓜,我第一个问题,也是我最感到奇怪的,那位女士说,把样品寄给卫仕,卫仕把样品弄丢了
为什么样品直接寄给卫仕?为什么样品会弄丢的?
卫仕告诉我,实际上是卫仕是愿意直接寄给检测机构送检的,客服和8月20号录音都有说明
而那位女士寄回来的其实是原路返回寄回来给卫仕仓库的,卫仕都不知道对方寄了
寄回来的也是一个空袋子,袋子里面只有四五粒了,这么小样品没法测,所以卫仕送检了同批次,见录音
卫仕录音 音频: 00:0000:29
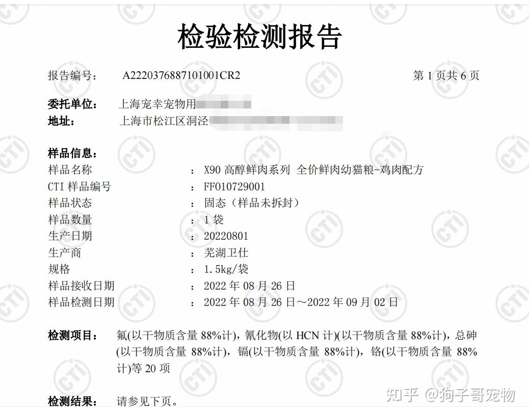
卫仕9月6号也已经发检测报告结果发给那位女士了
测了农业部20号令里的卫生指标也没问题
按照卫仕的说法,那位女士说卫仕没提供检测报告和把寄的样品弄丢了是不对
但卫仕也可以主动提供检测机构的人员和对方对接,给检测机构的地址给对方寄样品,或者直接出一个授权书,说卫仕授权对方找检测机构进行检测
很多铲屎官对这些完全不懂的啊
第二个就是猫咪去世原因,按照那位女士说的,吃了三天就得这么严重的病
整理了一下时间线,是8月15日收到产品,18号就说吃出问题,22号猫去世
15号收到产品马上喂,那之前几个月吃的什么粮,老粮一点不剩一点,一点不混着吃一段时间吗?
3天吃出问题,差不多一周去世
如果卫仕这个批次的粮毒性这么大,一般不会只有一家猫出问题,肯定是大批量的出问题,但现在,至少在我这边没有人跟我说这个批次大批量问题
也没有大量私信让我帮忙
另外对方说的是猫严重的肝肾受损
我看到碱性磷酸酶和丙氨酸转移酶这两个肝相关指标是正常的
尿素氮和肌酐这两个肾指标也是正常的
至少四个肝肾指标都正常,算急性的肝肾严重受损吗?
可能还是需要学兽医的朋友来解读下这个报告
或者这么猛的效果,可不可能是猫瘟之类的传染病啊
总之,我觉得,这个瓜很奇葩,不像之前的几次翻车
卫仕也说以后批批测也会测卫生指标,之前测的一点营养指标根本达不到让消费者放心的作用,根本就是浪费钱
不过猫圈最近真的太不太平了,我在吃卫仕瓜的时候,有说弗列加特也翻车的,说素力高也翻车的,说一些我不知道牌子也翻车的
最夸张的是,我还没听人跟我说高爷家翻车,看到了高爷家都发批次产品质量情况说明了
更别说还有好几个虚假宣传的一起被爆出来
现在宠物行业真的很难,猫出了事,真的是粮问题,很难证明是粮的问题;不是粮的问题,怪到粮头上,品牌也很难证明不是自己的问题
对于大家,我只能说,定期换粮,定期体检,早点发现问题,也减少事情发生的概率
今天就到这里,谢谢大家