2022华北电力大学电气考研全面分析

2 年前

一、院校简介

电气界素有二龙四虎之称,华电就是二龙之一,华电学子众多,实力强劲,素有“电力黄埔”的美誉。华电电气硕士毕业进入电网单位会发现各个地方都有自己的校友和同们师兄弟,目前进国网南网的门槛在不断提高,但对于华电电气硕士基本不会设立门槛,传说中的各个优质市局,每年都有同学凭借自己的努力应聘成功。

华北电力大学分为北京和保定两个校区,两处校区均设立电气工程硕士招生点,各校区电气硕士毕业生的就业没有明显区别,想选择哪个校区读研可以根据自己的想法来决定,但对于想要继续深造读博的同学,最好还是选择北京校区,因为现在学校很多博导都已转移至北京校区了,毕竟北京地方好。

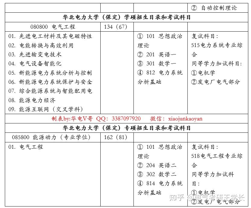
二、招生目录及初试考试科目

V哥 分别列出了北京华电和保定华电2021年学硕和专硕的招生目录和初试考试科目,如下:

在这里值得注意的有:

1、北京华电和保定华电两个校区是分别招生,专业课的试卷也不同。

2、学硕与专硕学制都是3年,但专硕考试科目为数二英二,相对来说要比学硕的数一英一要简单。但就业时,大部分省市供电局并没有区别对待两者。并且2021年专硕扩招明显,对于只是想提升学历进好点地市供电局的学生,选专硕性价比还是很高的。

3、学硕与专硕就业时在大部分省份都没有太大区别,但对于以后想要留北京或则去上海的,在落户时学科加分不一样, V哥 了解到,有华电专硕来上海时,积分不够而没能成功落户的。

4、对于读完研想要继续深造的学生,最好选择学硕,学硕在读研期间具有申请直博的机会,而专硕不具备。

三、初试及专业课难度分析

华电电分的专业课还是有一定难度的,但是其每年考试的知识点变化很小,特别是4道20分的大题,每年考的知识点基本没有变化,但计算量比较大,需要自己平时多练习,多做真题,当然报班跟着老师做效果更加,熟练之后,基本有三道大题是送分题,另外一道拔高题得看自己学的是否扎实,以及计算能力了。

下面附上历年招生计划和复试线。

招生简章中公布的拟录取人数和最后实际录取的人数会有一点出入,另外当推免人数没满时,会将名额给到统考名额,总体影响不会太大,学生也不必太过纠结这一块。需要注意的是:根据华电录取规则,总成绩=初试+复试,初试总分500分,复试满分250分,且历年复试的分数差距较小,初试成绩不佳而想在复试翻盘的可能性较小,而对于外校跨考华电的同学来说,复试本来就不占优势,所华电电气考研向来是得初试者得天下,功夫一定要花在前面。历年来看,数学和专业课的分数决定了能不能考上华电,对这两门课要提起无比的重视!!!

四、复试分析

华电硕士研究生招生考试复试比例一般为招生规模的120%~150%左右,但涉及在全日制和非全日制均招生的专业学位,会适度扩大复试比例。

复试分为三部分,包括英语口语30分(外语听力及口语测试),综合面试100分,专业课笔试120分,复试专业课详情如下图:

各科目所对应的辅导书如下:

对于本专业的学生来说,专业课笔试中所涉及到的科目大都是本科学过的,复试前能找一些本校的期末考试资料或者是历年的复试真题,对自己准确抓住复试复习重点是非常有帮助的。

对于跨专业的同学来说,初试考完估分完成后,应尽快开始准备复试复习,尽量自己先把需要用的教材过一遍,重要知识点吃透,既针对专业课笔试进行复习,还得适当的拓宽自己的知识面,防止在面试中被老师问懵。

复试的笔试科目难度比期末考试试卷的难度系数要低,但同学们切不可以疏忽大意,复试中最易拉开差距的就是专业课笔试了,所以一定要认真学习相关教材考点。总的来说复试要比初试的拉开的差距小很多,所以一定要在初试中尽可能的取得高分,同时对于初试成绩低的同学,复试时,老师还喜欢问更多的问题,如果准备不充分又会影响自己的面试成绩了。

五、就业情况分析

华北电力大学属于原电力部直属高校,无论是在电网,还是在电气行业内都是有相当高的认可度的。华电研究生的就业也挺好,基本上就是国网南网和电力设计院了,另外会有少部分同学会选择许继、四方等电力相关企业。

下面我们先看看2021国网第一批录用的高校排行榜。

不出意外,前三甲依然是华电、上电和东电等原电力部直属的高校,华电两个校区的人数更是远超其它学校,其在供电局里面的认可度不言而喻了。全国各地的供电公司里,随便聊两句,都能找到几个华电校友。现在国网一把手也是出自华电的老学长。准确的说,毕业进国网是华电的就业流行趋势,乃大势所趋。

华电2021年进入各省市供电公司的情况分布:

坦率来讲,各个地区的电网公司工作内容和薪酬水平基本大差不差。既然都已选择了电网,同学们就业时的考量主要是集中在地理位置的选择上。是竞争名噪一时的华东电网,还是着眼于低调的西北电网,除了户籍因素的考量,还要看学校的学科层次和学生的在校成绩。从21年国网一批就业情况来看,华电在国网所辖27个省级行政单位中均有涉猎,而且多数分布在竞争激烈的较发达地区,这说明华电在国网的就业的质量还是蛮高的。所以对于毕业了想回家乡的供电局的同学,华电肯定已给你提供了一个很高的平台了,能不能去成就看自己的表现了。

发布于 2021-08-22 22:00