相关文章推荐
千杯不醉的牙膏  ·  TreeView 概述 - WPF ...·  1 年前    · 
幸福的开水瓶  ·  巧用Access ...·  2 年前    · 
粗眉毛的松树  ·  OpenCV - ...·  2 年前    · 
首发于 日本留学
(最强攻略)东大化学专业学姐的修士入学考试备考经验与教训

(最强攻略)东大化学专业学姐的修士入学考试备考经验与教训

一不小心写多了…全文4100字,阅读时间大概需要5-15分钟,其中更详细的内容以链接的形式出现在文中。本文详细地介绍了化学专业的方方面面,不管你是小白还是对日本留学有一定了解,建议先关注收藏,再阅读。感谢大家认可,我后续会持续更新…

一、我的个人备考经历:

我是国内211高校的高分子材料专业出身,本科期间四大化学和高分子化学是专业课,截止到修士考试前,托福96分,无日语成绩。考试时修士的目标是找到一个和高分子相关的化学或者材料专业,最后考入东京大学化学生物工程专业(算是化学,生物,材料等学科的一个交叉领域)。

至于我的申请经历,我在大三结束的暑假申请到东大的一个暑期研究实习的机会,完全自费,但是当时我很清楚这个是自己出国留学的铺垫,对本科院校并不强势的我来讲,非常重要。那个暑假在实验室认真工作了十周,拿到了当时实验室老板的内诺,之后的大四上半年就是考语言,准备申请材料,复习考试,然后在大四毕业那个暑假参加线上的修士入学考试和面试。给我内诺的实验室老板在我整个申请和备考的过程中给予我非常多的帮助,我最后也顺利进入她的实验室。

二、备考过程中的经验和教训:

1. 联系教授以及第一次和教授面谈:

科研大牛们每天接收无数的邮件,礼貌的,合适的邮件语言是第一印象,非常重要。但是如何能让教授通过你发送的材料相信你,甚至给你内诺,对工科学生来说,我认为强势并且丰富的科研背景绝对是非常重要的。论文可能是锦上添花,但是有没有认真的参与过科研,作为项目成员对项目是否真的投入过思考,如果教授对项目细节感兴趣你能不解释清楚,这都是教授在看你的材料并且和你进行面谈时想要知道的,他们想确认你是否有做科研的能力,如果你还有时间,请在这个方向好好准备吧。如果你想要进入一些非常热门的课题组,对自己的材料又不够自信,我的建议是第一封邮件可以拜托自己的推荐人来发,类似推荐信,我本科实验室的老板帮我发了第一封和东大联系的邮件,我非常感谢他。

当然啦,也有很多学校是不需要提前联系教授或者联系教授也没有太大作用的,对于这种学校,就好好准备笔试和面试,本文仅介绍东大的考试经验。

2. 研究计划书:

有针对性,有观点,自己的师兄师姐甚至老师的修改,这些都是非常重要的。我们都感到研究计划书很难写,对之前从未接触过的本科生来说当然是非常难的,但是有如果有机会一定要找相关专业的师兄姐帮你看看内容,再认真的修改自己的语言。其实你并不需要纠结研究的内容,因为99%以上的同学入学之后都不会做当初研究计划书写的研究。教授想写通过研究计划书来判断这名同学是否具有独立思考的能力,逻辑是否有漏洞,研究的内容是否有意义等等…总之教授想看到你是否具有’准研究者’的基本能力。

3. 准备笔试和面试(这部分最重要):

针对修士入学考试我认为最重要的就是明确你报考专业的考试出题范围和过往若干年的出题习惯,毕竟我们参与的是日本的修士入学考试,即使是针对同样的学科,不同国家的出题习惯也不一样。特别是我们还要换一种语言进行答题,基本等同于重新学习一遍这个课程,所以复习的重要性不言而喻。我当时备考时因为已经认识了东大实验室的师兄师姐,他们给了我很多备考资料,本专业的历年考试题,考试题的答案,并且帮我解答了许多过去问的问题。以及日本学生使用的日,英语课本,以及他们准备的复习资料,所以我的备考过程是踩着前人的脚印进行的。但是如果自己无法从师兄师姐那里获得资料,并且不懂的问题没有人解答,那么备考的过程真的会非常艰难,因为我们无法确认某个知识点日本的学校会怎么考,也无法得到准确的答案反馈。

三、化学专业修考的备考流程(我是怎样选择学校和专业的)

1.梳理自己的专业课背景

一般来讲,修考的专业课考试类似国内的研究生入学考试,出题基础是本学科的本科生课程,题目范围比较广,需要对该学科有一个较为系统的梳理学习。如果打算申请本专业,大家可以选出自己的优势专业课,作为选做题里面的首选。但是随着近些年交叉学科的不断涌现,以及新领域、创新专业的不断设立,越来越多的同学选择跨专业申请。为了修士入学考试重新开始学习陌生的专业课不是一件简单的事,所以最好我们可以梳理一下自己本科的专业课,如果能用复习代替从头学习将会是比较省时省力的做法。但是如果是跨度非常大的转专业,所有的专业课都要从头开始准备,大家也不用担心,不要后悔付出努力就行了!

2.选择院校

东京大学和京都大学作为TOP2的名校,化学大类的科研能力非常强,并且科研大牛们有丰富的海外交流经验,科研人脉广,这两所院校不容错过。

东京工业大学和东北大学,化学专业非常强势的院校,某些细分领域有走在世界前列的成果,比如东京大学导电高分子和东北大学的超分子化学,本身两所院校也是是工科类院校的佼佼者。

此外名古屋大学和北海道大学也是非常不错的选择。

尽管日本在化学领域的研究成果丰硕,拿到诺贝尔化学奖的日本学者距今已经有八位,但是化学学科近几年的报考热度在逐渐下降,尤其是在留学生群体中逐渐冷门,竞争压力变小,所以如果大家认真的想要攻读该科目,不如把自己的目标定的高一点。

3.锁定专业

有了院校的简单目标之后,建议大家锁定到具体的专业,因为化学作为基础学科,与其相关的专业非常丰富,跨越不同的学院,并且每个细分专业,都会有自己的试卷,大多数的试卷又是选做题的模式,从不同学科的题目中进行选择,五选二,七选三,八选三,或者有两道必做题加上一道五选一,诸如此类,针对所在专业的学科交叉程度,题目的丰富程度也会不同。所以有明确的专业,才可以针对不同的专业进行准备。

4.明确不同专业出题习惯

我把与化学相关的专业分为两类。

1) 专业名称就显示这是一个化学学科的,例如东大理学系的化学专攻,工学院的应用化学专专攻,在专业设立上他们不涉及学科交叉,所以修考的题目只和化学有关,就是有机化学,无机化学,物理化学,分析以及高分子化学这些科目。但是具体的课题组有可能不只是做化学。

2) 该专业一般设立在工学院或者其他创新学院之下,从专业构成上可以知道这是一个交叉学科,比如东大的化学生物技术专攻,物质工程专攻,一般来讲这样的专业他的试卷会出现大范围的选做题,这是为了满足不同学科背景的老师和同学们都能通过考试找到对方,在一堆的生物,化学,材料选做题中,化学背景的学生可以只选择化学类的题目。这个现象在东大非常明显,因为东大的专业设置非常细分,非常交叉…

四、化学相关专攻的总结

由于大部分同学并不了解日本院校的极其复杂的专业分类,绝大部分的同学只去考化学与材料专业,导致这两个专业的进学通道异常拥挤。除了化学系与材料系以外,化学出身同学们仍然可以选择一下的几个学院:


其中广域科学系和新领域创成系只针对东京大学,是新设立的创新学院,里面的课题组做的内容非常前沿,并且非常交叉。不同的学校对以上学院的称呼可能有所不同,但是大致上的专业分布如上图所示。

五、人气院校的考试内容

1.东京大学-工学系-应用化学专攻

1) 这类专业只需要考化学,不需要准备任何其他学科

2) 物理化学,无机化学,有机化学是考试范围,但是三选二作为最终的成绩,备考时也可以有所侧重

3) 分析化学,高分子化学和生物化学也会出现在试题中,备考时也需要简单准备,

2.京都大学-工学系-创成化学专攻

1) 物理化学和有机化学必须准备,试题中还会出现高分子物理和化学的试题,

2) 无机化学,分析,生物化学三选二,备考时可以有所侧重。

3.京都大学-工学系-先端化学专攻

1) 物理化学,有机化学和无机化学必须准备,

2) 融合化学,分析化学,生物化学,化学工学四选二进行作答,

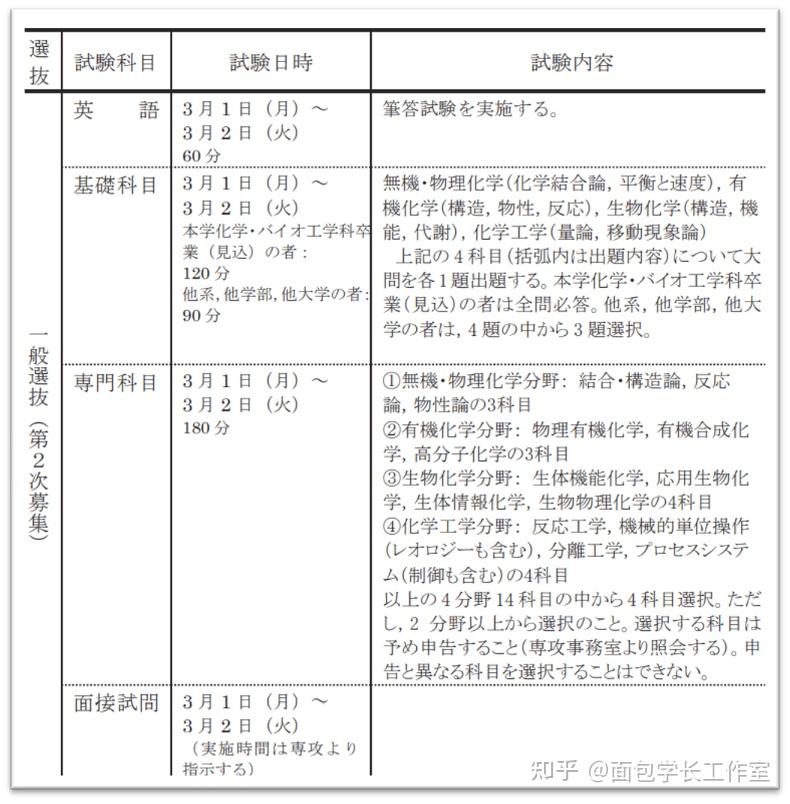
4.东北大学-工学院-应用化学专攻、化学工学专攻、生物工学专攻

1) 无机物化,有机,生化,化学工学四选三进行作答,

2) 针对以上四个学科的细分题目,十四选四进行作答,

以上考试无论考试模式是否复杂,但是本质上都是一个纯化学的考试,只需要充分准备好无机化学,有机化学和物理化学就可以从容应对以上所有的考试。

5.东京工业大学-物质理工学院-材料系

所有科目中,数学,力学,有机化学,物理化学,材料力学,金属机构学,有机高分子物理,无机材料化学,量子力学等,只需要选择四题进行作答,

这个类型的考试,因为包含非常多其他的细分专业,所以涉及到的题目类型非常多,题库很宽泛,但是因为是选做题,只要我们梳理好自己的学科背景,只选择化学类的题目也是完全可以通过考试的。

这类的出题模式,分布在非常多的专业,东大的新领域创成研究科的环境系统专攻,其试题包括数学,物理,统计学,化学,地球环境等10个学科的题目,但是考生只需要选择两个部分进行作答,这种较为丰富的出题方式,保证了在课题组研究内容百花齐放的情况下,还能找到有对应的不错的学科背景的学生。


最后我想说,想来日本留学的小伙伴必须先要知道来日本的途径主要有四种:英文项目,研究生(旁听生),语言学校,直考。每一种方式都有优劣,适合不同背景的同学。关于赴日读修士有哪些途径详的细内容请参考以下的文章。

并且每个人都有自己擅长的领域,在留学申请上要根据自己的实际情况扬长避短,努力做好做自己擅长的事情,对于避不开的困难,一定要积极寻求他人的帮助,无论是师兄姐,自己的老师,还是在外面找专业的老师进行补课,毕竟方向对了,努力才有意义。辅导机构的质量参差不齐,不管跟哪个辅导机构,教自己的老师的教学水平与负责程度才是重中之重,面包学长总结了报私塾时的避坑指南,同学们可以参考一下。

另外,在日本留学考试上有任何不懂的问题都可以来私信我,教材过去问以及答案不想压箱底了。

我们无非就是为了节省更多的时间,更高效的完成自己申请工作,留学申请和考试的时间非常宝贵,每个过程都有窗口期,过了窗口期就要再等一年。过程是充满变化和曲折,祝大家都能如愿以偿顺利进入梦想的学校。

对于留学有疑问的同学可以随时咨询面包学长,我们为你量身定做精确到每个月的留学规划。当然啦,面包学长也有大量的过去问,教材,课堂讲义等等进学资料,以及精确到月的复习规划表。

可以 + 面包学长的VX

文章被以下专栏收录