红外线传感器

利用红外线来进行数据处理的一种传感器
收藏
0 有用+1
0

基本介绍

播报
编辑
利用红外线的物理性质来进行测量的传感器 。红外线又称红外光,它具有反射、折射、散射、干涉、吸收等性质。任何物质,只要它本身具有一定的温度(高于绝对零度),都能辐射红外线。红外线传感器测量时不与被测物体直接接触,因而不存在摩擦,并且有灵敏度高,反应快等优点。
红外线传感器包括 光学系统 、检测元件和转换电路。光学系统按结构不同可分为透射式和反射式两类。检测元件按工作原理可分为热敏检测元件和光电检测元件。热敏元件应用最多的是热敏电阻。热敏电阻受到红外线辐射时温度升高,电阻发生变化(这种变化可能是变大也可能是变小,因为热敏电阻可分为 正温度系数热敏电阻 和负温度系数热敏电阻),通过转换电路变成电信号输出。光电检测元件常用的是光敏元件,通常由 硫化铅 、硒化铅、 砷化铟 、砷化锑、碲镉汞 三元合金 、锗及硅掺杂等材料制成。
红外线传感器常用于对疾病进行诊断治疗(见热像仪);利用人造卫星上的红外线传感器对地球云层进行监视,可实现大范围的天气预报;采用红外线传感器可检测飞机上正在运行的发动机 的过热情况等。
具有 红外传感器 的望远镜可用于军事行动,林地战探测密林中的敌人,城市战中探测墙后面的敌人,以上均利用了红外线传感器测量人体表面温度从而得知敌人所在地。

类型

播报
编辑
红外线传感器依动作可分为:
(1) 将红外线一部份变换为热,藉热取出电阻值变化及电动势等输出信号之热型。
(2) 利用半导体迁徙现象吸收能量差之光电效果及利用因PN 接合之光电动势效果的量子型。
热型的现象俗称为焦热效应,其中最具代表性者有测辐射热器 (Thermal Bolometer),热电堆(Thermopile)及热电(Pyroelectric)元件。
热型的优点有:可常温动作下操作,波长依存性(波长不同感度有很大之变化者)并不存在,造价便宜;
缺点:感度低、响应慢(mS之谱)。
量子型 的优点:感度高、响应快速(μS 之谱);
缺点:必须冷却(液体氮气) 、有波长依存性、价格偏高;
红外线传感器特别是利用远红外线范围的感度做为人体检出用,红外线的波长比可见光长而比电波短。红外线让人觉得只由热的物体放射出来,可是事实上不是如此,凡是存在于自然界的物体,如人类、火、冰等等全部都会射出红外线,只是其波长因其物体的温度而有差异而已。人体的 体温 约为36~37°C,所放射出峰值为9~10μm的远红外线,另外加热至400~700°C的物体,可放射出峰值为3~5μm 的中间红外线。

示例

播报
编辑
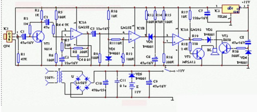
红外传感器应用电路
该报警器能探测人体发出的红外线,当人进入报警器的监视区域内,即可发出报警声,适用于家庭、办公室、仓库、实验室等比较重要场合防盗报警。装置电路原理见图1。由红外线传感器、信号放大电路、 电压比较器 、延时电路和音响报警电路等组成。红外线探测传感器IC1探测到前方人体辐射出的红外线信号时,由IC1的②脚输出微弱的电信号,经 三极管 VT1等组成第一级放大电路放大,再通过C2输入到运算放大器IC2中进行高增益、低噪声放大,此时由IC2①脚输出的信号已足够强。IC3作 电压比较器 ,它的第⑤脚由R10、VD1提供基准电压,当IC2①脚输出的信号电压到达IC3的⑥脚时,两个输入端的电压进行比较,此时IC3的⑦脚由原来的高电平变为低电平。IC4为报警延时电路,R14和C6组成延时电路,其时间约为1分钟。当IC3的⑦脚变为低电平时,C6通过VD2放电,此时IC4的②脚变为低电平,它与IC4的③脚基准电压进行比较,当它低于其基准电压时,IC4的①脚变为高电平,VT2导通,讯响器BL通电发出报警声。人体的红外线信号消失后,IC3的⑦脚又恢复高电平输出,此时VD2截止。由于C6两端的电压不能突变,故通过R14向C6缓慢充电,当C6两端的电压高于其基准电压时,IC4的①脚才变为低电平,时间约为1分钟,即持续1分钟报警。

应用

播报
编辑
红外线传感器工作原理
火焰传感器利用红外线对对火焰非常敏感的特点,使用特制的红外线接受管来检测火焰,然后把火焰的亮度转化为高低变化的电平信号,输入到 中央处理器 中,中央处理器根据信号的变化做出相应的程序处理。
火焰传感器 能够探测到波长在700纳米~1000纳米范围内的红外光,探测角度为60°,其中红外光波长在880纳米附近时候的灵敏度达到最大。
远红外火焰探头将外界红外光的强弱变化转化为电流的变化,通过 A/D转换器 反映为0~255范围内数值的变化。外界红外光越强,数值越小;红外光越弱,数值越大。
红外测距传感器 利用红外信号遇到障碍物距离的不同反射的强度也不同的原理,进行障碍物远近的检测。红外测距传感器具有一对红外信号发射与接收二极管,发射管发射特定频率的红外信号,接收管接收这种频率的红外信号,当红外的检测方向遇到障碍物时,红外信号反射回来被接收管接收,经过处理之后,通过 数字传感器 接口返回到中央处理器主机, 中央处理器 即可利用红外的返回信号来识别周围环境的变化。

红外测温仪

红外测温仪 的构成主要有光学系统,调制器,红外传感器放大器,指示器等部分构成。 红外传感器 是接收目标辐射并转换成电信号的器件。 [1]

红外成像

在许多场合,人们不仅要知道物体表面的平均温度,更需了解物体的温度分布以便分析,研究物体的结构,探测内部缺陷。红外成像就能将物体的温度分布以图像的形式直观显示出来。

应用注意问题

播报
编辑
红外传感器是红外探测系统中很重要的部件,但它很娇气,使用中如果不注意就有可能导致红外传感器损坏。因此,红外传感器在使用中应注意以下几点:
(1)必须首先注意了解 红外传感器 的性能指标和应用范围,掌握它的使用条件。
(2)必须关注传感器的工作温度,一般要选择能在室温下工作的红外传感器,便于维护。
(3)适当调整红外传感器的工作点。一般情况下,传感器有一个最佳工作点。只有工作在最佳工作点时,红外传感器的信噪比最大。
(4)选用适当 前置放大器 与红外传感器配合,以获取最佳探测效果。
(5)调制频率与红外传感器的频率响应相匹配。
(6)传感器的光学部分不能用手摸,擦,防止损伤与沾污。
(7)传感器存放时注意防潮,防振,防腐。 [2]