555集成电路内有什么,它是如何工作的?

555集成电路内有什么,它是如何工作的?


555定时器。

操作原理


555定时器芯片内有什么?

以及它是如何工作的?


补充文件

"三个五 "和555SE

离散型555定时器套件


555定时器是有史以来最具代表性和最受欢迎的集成电路之一。

集成电路之一。它是由Hans R. Camenzind于1970年为Signetics公司设计的。 今天--半个世纪之后--它仍然是一个非常受欢迎的电路构建块。据估计,每年有超过10亿个555定时器电路被制造出来。

555是第一个商业化的同类集成电路,并立即被广泛地用作电路 "时钟 "振荡器和定时延迟发生器。最初的Signetics NE555数据手册对该芯片的功能描述如下。


"NE/SE 555单片计时电路是一个高度稳定的控制器,能够产生精确的时间延迟或振荡。如果需要,还提供了额外的终端用于触发或复位。在延时工作模式下,时间是由一个外部电阻和电容精确控制的。 对于作为振荡器的稳定运行,自由运行频率和占空比都是由两个外部电阻和一个电容精确控制的。 该电路可以在下降的波形上被触发和复位,输出结构可以产生或灌入高达200毫安的电流或驱动TTL电路"。


自发布以来,该芯片作为各种定制电路的构件和电子学的入门工具,已经有了忠实的追随者--光是关于555的书就有几本。


多年来,已经有许多原始555的衍生产品和后代--低功耗和低电压类型,双555和四555芯片,超小的表面贴装版本,以及555电路本身的无数实现。

在这些衍生产品中,有我们的Three Fives和555SE套件:它们都是NE555数据表中 "等效电路 "的离散实现,使用电阻器和单独的'3904和'3906晶体管建立起来。可以说,这些都是 "分立电路",所包含的元件与你可能在555集成电路的芯片上发现的元件基本相同。

与555的集成电路版本一样,你可以用分立版本建立工作的定时器和振荡器电路,并用焊接连接(或者,大的甚至是鳄鱼芯片)来监测引脚上发生的事情。然而,与芯片版本不同的是,它也很容易在电路中插入你自己的探针,以监测可能只是一个黑盒子中的任何一点发生的情况。

这种窥探电路内部的能力使这些套件成为一种独特的教育工具。在下面的内容中,我们将通过电路图,讨论555定时器IC的工作理论,并提出一些进一步探索的机会。

高级别的概述


让我们先看一下555的方框图,图1。 在这里,我们把555的许多单独的组件简化为一组更小的功能块。

从这个角度来看,555是一个相对简单的电路,其核心是由这三个基本元素组成的。


- 一个分压器。

- 两个电压比较器,以及

- flip-flop逻辑门


除了这些,还有一个功率放大器,或 "输出驱动器",提供输出电流,以及一个单独的放电引脚的驱动器)。

你可能对这些核心元件很熟悉,但还是让我们来看看它们。

分压器。

分压器由三个4.7k的电阻组成,连接在Vcc(针脚8)†和地(针脚1)之间。由于这三个电阻是串联的,并且是等值的,所以从地开始的电阻链中⅓的电压(在较低的两个电阻之间测量)是⅓Vcc。 同样地,上面两个电阻之间的电压是⅔Vcc。

比较器。

比较器是一个电路元件,在其(+)和(-)输入端对两个模拟输入电压进行比较。如果(+)输入端的电压高于(-)输入端的电压,它产生的输出电压为逻辑高电平(或 "真"),否则为低电平(或 "假")。


555电路中的两个比较器根据分压器的参考电压(⅓Vcc和⅔Vcc)测试来自触发器(针脚2)和阈值(针脚6)的输入信号。

因此,当触发器引脚上的电压低于⅓Vcc时,下部 "触发器 "比较器的输出为高电平,而当它高于⅓Vcc时,输出为低电平。同样,只有当阈值引脚上的电压高于⅔Vcc时,上部 "阈值 "比较器的输出才是高电平。

flip-flop。

一般来说,flip-flop是一个电路元件,它的输出状态(逻辑低电平或高电平)取决于其输入值,但也取决于其先前的输出状态。实际上,它是一个数字逻辑门,内置一个比特存储单元。

555中的flip-flop门有两个主要输入,称为 "S"(或Set)和 "R"(或Reset)。 这些输入是由两个比较器的输出驱动的。当触发器引脚低于⅓Vcc时,"S "输入就变成高电平。这导致flip-flop输出为高电平。即使触发针脚后来上升到⅓Vcc以上,它也会保持高电平。R "输入有相反的效果。当阈值引脚的电压高于⅔Vcc时,"R "变为高电平,导致flip-flop输出变为低电平,并且保持低电平,即使后来阈值电压低于⅔Vcc。

当 "S "和 "R "输入都为低电平时,flip-flop输出保持在任何状态下,无论它是高电平还是低电平。

还有一个单独的复位输入(引脚4),当它被拉低时,会使flip-flop复位到其低输出状态。

† "Vcc "这个名字意味着 "555的正电源输入"。在这种情况下,直流电压的范围是4到18V。

其他引脚。

有一个集电极开路的放电引脚。通常它是浮动的(高阻抗),但是当触发器的输出为低电平时,它也会变成低电平。它在给外部定时电容放电时很有用。


一个控制电压(CV)引脚连接到阈值引脚的参考输入(通常是⅔ Vcc)。这是一个很好的模拟信号输入,用于PWM(脉宽调制)电路。


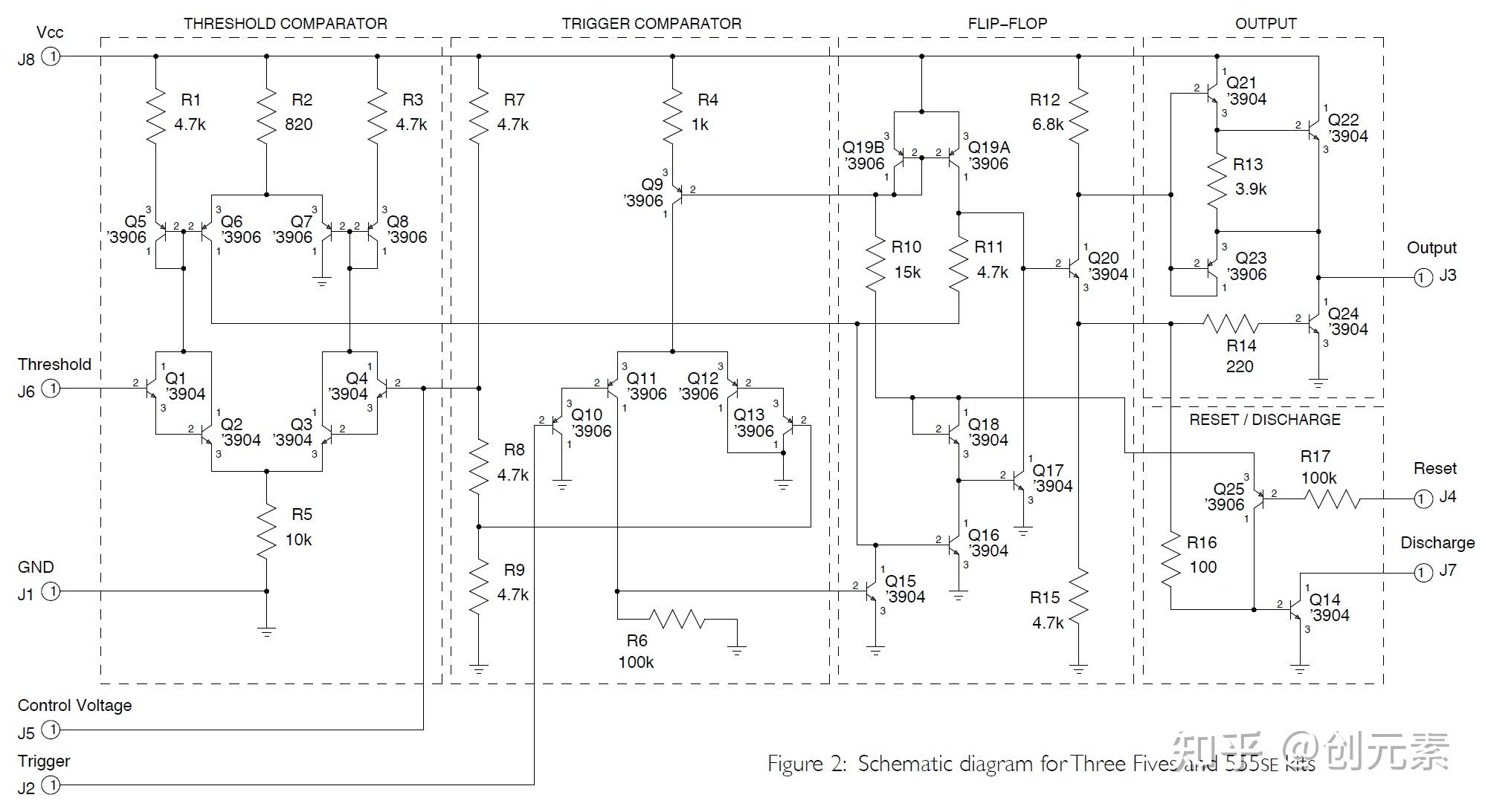
整体原理图


Three Fives和555SE电路板的详细原理图见图2。当我们浏览组成电路的不同模块的细节时,把这个总体图放在附近会有帮助。


该原理图大致分为与方框图相同的区块,但请注意,这些划分只是近似的。例如,电阻式分压器(你会记得方框图中的内容)由电阻R7、R8和R9组成。在图2中,这三个元件出现在 "触发器比较器 "块内,尽管(你可能记得从框图中)分压器实际上不是该比较器的一部分。


你可能会注意到--从这个原理图或套件中包含的零件--电路中的电子元件仅由电阻和晶体管组成。在我们深入研究电路图的核心部分之前,我们将简要地回顾这两个元件。


回顾一下。电阻器

电阻器的定义是它们是遵循欧姆定律的电路元件,即V=I×R,其中V是电阻两端的电压,I是通过电阻的电流,而R是电阻的数值。

电阻器的特性是它们是遵循欧姆定律的电路元件,即V = I × R,其中V是电阻器上的电压,I是通过电阻器的电流,R是电阻器的价值(以欧姆为单位)。例如,如果一个4.7kΩ的电阻有1mA的电流通过,那么它两边的电压差是4.7V。


回顾一下。晶体管

虽然有许多类型的晶体管,但本电路中的晶体管是双极晶体管,其中一个小电流控制一个大电流,以充当放大器或开关。有两种

有两种类型:NPN和PNP;我们先选NPN来看看。

一个NPN双极晶体管的三个终端被命名为 "基极"、"集电极 "和 "发射极"。基极和发射极引脚组成一个二极管,由其原理图符号上的小箭头表示。二极管是一个单向的电路元件,所以在正常情况下,电流只能从基极流向发射极,而不能从发射极流向基极。


除此之外。一个NPN晶体管也有第二个内部二极管,它 它(只)从基极流向集电极。在大多数使用情况下。使用这种晶体管的电路被设计为始终保持 (或 "偏置")集电极的电压高于基极的电压,以便

这样基极-集电极二极管就不会传导电流。只要这个 偏压被保持,我们通常可以忽略第二个二极管的存在。第二个二极管的存在。

一个重要的细节是,二极管上有一个小的电压损失,通常约为0.7V。这意味着(a)当电流从基极流向发射极时,发射极引脚的电压通常比基极的电压低0.7V左右(b)直到基极的电压高于发射极的电压0.7V左右时,电流才开始从基极流向发射极。这个典型的0.7V的电压差通常被称为 "二极管压降"。


最后,还有一个开关和放大的问题。当电流从基极流向发射极时,该电流("基极电流",符号IB)被称为晶体管的 "开关":它允许电流从集电极流向发射极。可以从集电极流向发射极的最大电流量由IC=h×IB给出(非常接近),其中IC是 "集电极电流"(从集电极流向发射极的电流),h是一个增益系数,取决于特定的晶体管。如果h的值是30,那么晶体管就像一个放大器,IB的微小变化会导致IC的30倍的变化。


另一种晶体管--PNP--的工作方式几乎完全相同。它的原理图符号与小箭头所指向的主要变化相似。在PNP中,发射器和基极形成一个二极管。

在PNP中,发射极和基极形成一个二极管,电流只能流向一个方向,但这次只能从发射极流向基极(同样,在箭头的方向)。而且,当电流流经该二极管时,它允许电流IC=h×IB从发射器流向集电极。

我们使用的特定元件是NPN晶体管的2N3904或MMBT3904型,PNP晶体管的2N3906或MMBT3906。这些是一些最常见和最知名的双极晶体管类型。


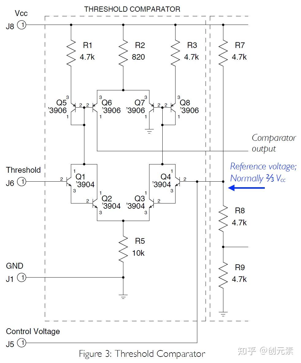
阈值比较器

原理图上的第一个模块是 "阈值 "比较器,它查看阈值引脚上的电压并将其与来自分压器(同样是R7、R8和R9)的Vcc的⅔参考电压进行比较。 请注意,控制电压(CV)引脚直接接入该参考电压,所以它可以从外部进行修改。

比较器电路有两个主要部分。输入差分放大器和第二级差分放大器(带电流镜)。


达林顿对

首先要注意的是,一些晶体管(如Q1和Q2)被连接在一起,即所谓的达林顿构型。

在达林顿结构中,一个晶体管的发射极与另一个晶体管的基极相连。这有效地使两个新的 "超级晶体管",因为它是第一个集电极的放大电流,作为第二个晶体管的基极电流。如果单个晶体管的增益是30,那么达林顿对的有效增益将是30×30=900。


这种巨大的增益改善并非没有代价。 由于有两个晶体管,也有两个二极管压降需要克服;达林顿对在其基极高于发射极至少1.4V时才开始导通。

差分放大器

两个达林顿对,Q1/Q2和Q3/Q4组成一个差分放大器。使用达林顿对(其高增益)减少了从比较器输入的电流。

差分放大器本身的作用有点像跷跷板:当阈值输入的电压高于参考输入的电压(Vcc的⅔),电路中的电流主要来自左边的Q1和Q2。记住,电路是对称的)。当阈值电压低于参考电压时,电路改变状态,大部分电流通过Q3和Q4流动。

我们可以用一个简化的差分放大器来帮助说明这个主要思想。

在左边的情况下,放大器的输入是2V(左输入)和1V(右输入)。 由于左边的输入电压较高,左边的晶体管会更强烈地打开,通过集电极的电流更大。 发射极的电压饱和到1.4V(2V,减去一个二极管压降),关闭另一个晶体管(因为发射极电压高于基极电压)。

如果输入改为右侧的情况,当输入为1V(左侧输入)和2V(右侧输入)时,情况正好相反,电流顺着电路的右侧流动。

在这两种情况下,你应该注意的是,电流总是在流动,但它流经的电路分支(左边或右边)取决于输入电压的值。

在这一点上,一个有效的问题是:"如果这是一个差分放大器,实际上是如何被放大的差异?" 答案是,输入电压之间的差值控制着一个放大的电流,流经图中靠近顶部的两个电阻之一。 欧姆定律告诉我们,这些 "负载 "电阻上的电压降取决于通过它们的电流,因此,放大的差值可以在电阻下方读出(即作为两个晶体管集电极之间的电压差)。


现在让我们回到主电路。无论哪一组晶体管通过差分放大器传导电流,电流总是通过R5到达地面。

由于达林顿对的存在,从每个输入端到R5顶部的电压降是两个二极管降。为了正常工作,至少有一个输入端必须至少高于地面1.4V(最小 "共模 "输入电压)。由于另一个比较器的输入端连接到Vcc的⅔,这个条件就得到了满足。这就是为什么典型的555定时器数据表规定了控制电压(CV)输入的有限电压范围。

最大的共模范围(两个输入端可以同时达到多高)接近Vcc。然而,如果你把任何一个输入的电压拉得太高,你可能会对Q1或Q4的基极-集电极结†产生正向偏压,比较器那一侧的电流会迅速下降到零。这表现为 "比较器反转",即输出会跳到错误的状态。

电流镜

在我们讨论阈值比较器顶部的Q5、Q6、Q7和Q8之前,我们必须先说说一个叫做 "电流镜 "的电路块,它在本节和整个原理图的其他地方都反复出现。

电流镜之所以被称为电流镜,是因为它将通过一个电路元件的电流 "复制 "到另一个元件的电流上。让我们先来看看一个相对简单的电流镜像的例子。看看Q19A和Q19B是如何连接的。

请注意,晶体管Q19B是 "作为一个二极管 "连接的,其基极与集电极短接。即便如此,它仍然允许电流通过其集电极。

由于它们的发射极和基极是连在一起的,所以Q19A和Q19B都有相同的基极-发射极电压。对称性决定了每个晶体管的发射极到基极的电流应该相同。因此,两个晶体管允许相同数量的电流通过其集电极。如果电流IQ19B来自Q19B的集电极,同样数量的电流将流经Q19A的集电极:IQ19A = IQ19B。在这个意义上,通过Q19A的集电极的电流 "反映 "了Q19B的电流。

† 请记住,NPN晶体管的基极-集电极也形成一个二极管。在这种情况下,这一点实际上变得很重要;如果基极电压高于集电极电压,那么该二极管就会开始导电。

第二级差分放大器

阈值比较器中第一级差分放大器的输出进入第二级差分放大器,由晶体管Q5、Q6、Q7和Q8与电阻R1、R2和R3组成。

这个差分放大器看起来不同,有几个原因。首先,与我们之前看到的那个相比,它是 "倒置的"。其次,它的输入级是电流镜像电路。然而,它的工作原理是一样的:它放大了来自第一个差分放大器的信号,并增加了整体增益。

一个电流镜像是由Q5、Q6、R1和R2组成。另一个是由Q7、Q8、R2和R3组成。晶体管Q6和Q7承担双重任务--它们是电流镜像电路的一部分,但与R2一起工作,也充当差分放大器。Q6的集电极是放大器的输出端,并被输送到flip-flop块。Q7的集电极接地,不被使用,但它可以被认为是 "反相 "输出。

从本质上讲,这部分电路实际上是三个相互叠加的电路。两个电流镜与一个差分放大器混合在一起。


问题和实验一

1. 测量CV(控制电压)引脚到Vcc引脚的电阻。你可以用一个真正的555定时器来做这个实验。如果你能找到一个,可以用CMOS 555定时器,如TLC555或LMC555来做这个实验。

2. 测量R5上的电压。比较器中流过多少电流?当你调整阈值输入的电压时,它是否有变化?如果你迫使CV针脚和阈值输入低于约1V,会发生什么?

3. 测量流向阈值输入的电流。将一个可变的电源连接到阈值输入,并将电流表串联起来,这样你就可以测量不同输入电压的电流。

4. 将Q1的基极和发射极短路。对Q4重复上述步骤。你能描述一下这种变化对电路应该有什么影响吗?现在测量阈值引脚上的输入电流。这对555电路(如振荡器)的行为有什么影响?

5. 当比较器改变状态时,R2上的电压会发生什么变化?

6. 测量偏移电压。试着把电压表放在输入端(阈值和控制电压)上,并记录比较器改变状态时的电压。这将直接影响到芯片的定时精度,因为它将导致比较器每次都跳得稍晚。

7. 7.给你一个没有标签的双极晶体管和一个万用表,你如何判断它是PNP型还是NPN型,以及哪个引脚是什么?

8. 下载工具包中使用的NPN晶体管(2N3904或MMBT3904)的数据手册。 你实际期望的晶体管增益值是多少?你能在电路的某个地方测量它吗?关于 "二极管压降 "电压,它是怎么说的?你能在电路中测量一个典型的二极管压降吗?


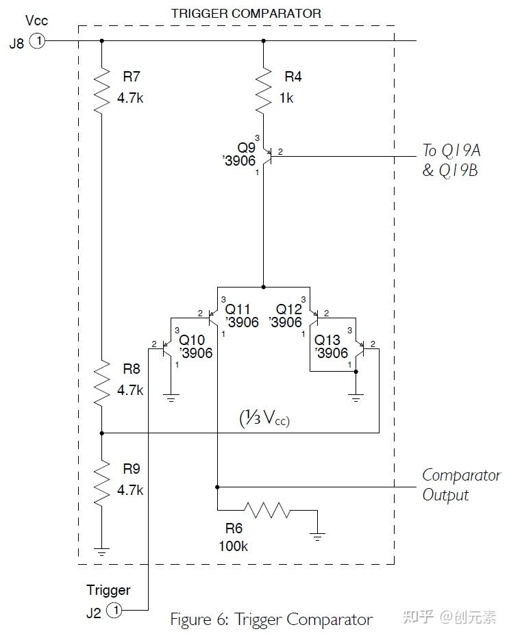
触发比较器

触发比较器的工作原理与阈值比较器的第一(下)部分相似,只是它是倒置的,并且使用PNP晶体管的安排略有不同。它们被颠倒的原因是为了确保共模输入电压范围一直延伸到零。这很重要,因为参考电压端来自R7、R8和R9的⅓Vcc。 差分放大器的两个输入是那个⅓Vcc参考电压和来自触发针的输入。

两对晶体管(Q12/Q13和Q11/Q10)被配置成达林顿对。它们直接接地,而偏置电流(即保持流经晶体管的电流方向正确)来自Q9,它充当恒定电流源。 Q11的输出电流作为比较器的输出,被输送到flip-flop块。

电流镜,再次

Q9通过与Q19A和Q19B组成的 "电流镜像 "来获得电流,这两个晶体管在flip-flop块中,我们在前面谈到电流镜像时讨论过。

Q9如何融入这一切?

电流镜可以用多个 "输出 "晶体管构成,Q9是一个额外的输出晶体管,它与Q19A并联,跟踪通过Q19B的电流变化。

然而,与Q19A不同的是,通过Q9的电流不是直接复制,而是被R4决定的一个固定比率所除。由于R4与发射极串联,这个电路被称为Widlar电流源(由Bob Widlar发明,他是传奇的IC设计师,发明了IC运算放大器、稳压器和带隙电压基准等基本构件电路)。

最后,为什么这个比较器只有一个差分放大器而不是两个?Widlar电流源是一个 "有源 "负载(与阈值比较器中的 "无源 "电阻负载相比),这增加了安培器的增益,使得第二级没有必要。


旁白1:值得注意的是,在最初的555定时器集成电路中,只有一个Q19,而不是两个。这是分立版本和原始集成电路之间的一些区别之一。

集成电路上的单个Q19是一种相当奇怪的野兽,叫做双集电极PNP晶体管--一种有两个集电极的晶体管。集成电路设计者使用它们是因为你所要做的就是把一个普通的横向PNP晶体管,把集电极分成两半,以一个晶体管的价格得到两个晶体管(两个集电极的电流大致相等)。然而,对于一个套件来说,两个镜像的分立PNP晶体管是一个很好的替代品,这就是为什么我们有Q19A和Q19B。 它们的存在也提供了一个简单电流镜像的极好例子,这有助于引出Q9的作用。

旁白2:请参见最后一节("进一步阅读")中的其他参考资料,以获得有关电流镜和来源的其他信息的链接。为了简洁明了起见,我们略过了一些有趣的细节。


触发器(The Flip Flop

在这个模块中,有很多模拟的微妙之处。它被称为双稳态电路,因为它有两个稳定的状态。为了简化分析,我们将在两种可能的状态下观察该模块:输出引脚要么打开要么关闭。

该模块的偏置电流来自电流镜像对Q19A/Q19B。R10设定了通过Q19B的电流,因此,通过镜面Q19A和Q9的电流。(记得Q9是为触发比较器提供恒定电流源的晶体管)。

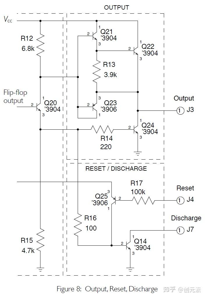
flip-flop门的实际输出是Q17集电极的电压,如图7所示。 该点右侧的三个元件(图2中的R12、Q20和R15)是输出驱动的一部分,这里没有显示。

情况。输出引脚开启(Q17开启,Q16关闭

Q18发射极的电压高于地面约一个二极管压降。Q18的电流完全通过Q17的基极流向地面,使晶体管保持接通。然后,R11作为一个下拉电阻,使Q16的基极保持低电平,该晶体管被关闭。由于Q17被打开,flip-flop输出为低电平。输出引脚本身是高电平,因为在flip-flop输出和输出引脚之间的输出级中还有一个反相器。

为了将flip-flop切换到关闭状态,阈值比较器的输出必须打开,并将电流导入Q16的基极。如果有足够的电流来克服R11,那么Q16就会打开,将Q17的基极拉低,从而关闭Q17,将flip-flop输出变为高电平状态(输出引脚的状态为低电平)。

另一种切换状态的方法是通过使用复位电路。如果复位输入引脚为低电平,它就会打开Q25,把Q18的集电极拉到低电平,并从Q17那里抢走基极电流,从而关闭Q17。Q25的基极-发射极压降被Q18(一个二极管连接的晶体管)的基极-发射极压降 "抵消 "了。

案例。输出引脚关闭(Q17关闭,Q16开启

在这种情况下,Q18的电流完全通过Q16流向地面。Q17没有基极电流,所以它是关闭的。R11通过Q19A被拉高,向Q16的基极提供电流,使其导通。由于Q17是关闭的,flip-flop的输出是高电平。

为了从这个状态转变为开启状态,触发器的输出必须开启。这将打开Q15并将Q16的基极拉低,使其关闭并改变状态。

问题和实验二

问题和实验二

1. 在不使用阈值、触发器或复位输入的情况下,你如何探测电路并改变触发器的状态?

2. 在高级概述部分,我们用 "R "和 "S "输入和输出状态来描述触发器的行为。 当你改变R和S时,测试电路,看看它的行为是否和我们描述的一样。

3. 3. 比较Q19B中的电流和Q19A中的电流。还可以与Q9中的电流进行比较。 你将不得不去掉一个晶体管的引线,以串联一个电流表。

4. 当VCC变化时,R10中流过的电流是否发生变化?你可以测量R10上的电压,然后用欧姆定律来计算电流)。

5. 建立一个简单的振荡器电路。现在改变R10。它对电路的工作有什么影响?你可以在R10上并联一个电阻,以减少它的值,而不需要剪断电线或脱焊)。

6. 该电路有一个可用的复位引脚,但没有一个相应的设置输入引脚。 你将如何添加一个?


输出阶段

Q20接收flip-flop门的原始输出,并创建一个缓冲(非反相)版本和一个反相版本的信号。这也有助于分析两种状态下的电路。

情况。输出引脚打开(Q20关闭,Q21/Q22打开,Q24关闭)。

flip-flop的输出为低电平。因此,Q20没有基极电流,被关闭。Q21和Q22形成一个达林顿对,被配置为一个电压跟随器。它们试图跟随Q21基极上的电压,Q21通过R12被拉到Vcc。这种状态下的输出电压是Vcc减去两个二极管的压降。 Q24和Q14被R15保持在关闭状态。

情况。输出引脚关闭(Q20开启,Q21/Q22关闭,Q24开启)。

flip-flop输出驱动电流进入Q20的基极,使其开启。来自Q20的电流使Q24和Q14导通。R16和R14分担来自Q20的电流,这样这两个晶体管就可以从一个输出端被驱动。Q14将放电引脚拉低,而Q24将输出引脚拉低。

由于Q20被打开,Q21和Q22被关闭。Q21基极的电压高于地面约一个二极管压降;没有电流流动,因为需要两个二极管压降才能开始打开达林顿晶体管对。

关于Q23的简要说明

Q23是另一个二极管连接的晶体管。当它被驱动到低电平时,它为输出级提供更多的电流能力。如果输出端电压上升到足以对Q23进行正向偏压(也就是说,如果发射极至少比基极高出一个二极管压降),那么产生的电流就会流入Q24的基极,使其工作得更努力。

复位输入

将复位引脚拉到低电平会打开Q25。 这从flip flop中窃取电流,使其进入开启状态(输出引脚为低电平),并使用该电流来开启Q14和Q24,从而驱动输出引脚和放电引脚为低电平。

电阻器R17不在原555定时器集成电路中。它的加入是为了帮助保护Q25的反向偏压结。在套件中,Q25是一个3906晶体管,它的基极-发射极结的最大反向偏置电压只有6V,而原始555可以处理18V。第一版的 "三五 "套件不包括这个电阻,因此,当复位引脚需要连接到6V以上的电压时,需要添加一个外部的100K电阻)。


问题和实验三

1. 试着把R14短路。这是否会改变放电或输出引脚的功能?再试一次,但这次改为短接R16。

2. 比较Q21的基极电压和输出电压。现在改变flip-flop到另一个状态。如果你有一个示波器,做一个振荡器电路并探测这两个节点。

3. 最初的555集成电路不包括电阻R17,但在电压高于6V时,不需要在复位引脚上加一个外部电阻就可以使用。 这怎么可能呢? 你能找到一个不同的晶体管(取代3906),使它不需要R17吗?

4. 4. 555的最大速度是多少?你如何提高它?

5. 你可以添加什么元件来使555的速度变得很慢?添加一些(缓冲的)LED,也许你可以建立一个人类可以观看的555定时器。

6. 你能解决输出缓冲器的击穿电流问题吗?

7. 什么限制了电路的最大工作电压?最低电压又是多少?你怎么能改变这些限制?

8. 原来的555没有把触发比较器的参考输入引出到一个引脚上,与阈值比较器的CV引脚不同。有了分立版本,你就可以把任何你想要的东西连接到触发比较器的隐藏输入端!你可以梦想出什么样的电路?你能想出什么样的电路来利用这一特性呢?

9. 你怎样才能把阈值比较器改成使用有源负载(如触发比较器)而不是第二级差分放大器?


进一步阅读

1. Three Fives和555SE套件的主要文件页: Evil Mad Scientist Wiki

2. 套装的主要产品页面。The Three Fives kit: The Three Fives Kit: A Discrete 555 Timer The 555SE Kit: The 555SE Discrete 555 Timer

3. 原始的Signetics 555数据单(扫描): cdn.evilmadscientist.com

4. 现代TI NE555数据表: ti.com/lit/ds/symlink/s

5. 对Hans Camenzind的采访。

Oral History Hans Camenzind Historic 555 Integrated Circuit Index

6. Tube Time,Eric Schlaepfer的网站,Three Fives和555SE电路板的设计师: TubeTime

7. Forrest M. Mims III, Engineer's Mini-Notebook: 555定时器IC电路,Radio Shack目录号276-5010,1984年。

8. 关于Bob Widlar的文章在hackaday.com : Heroes Of Hardware Revolution: Bob Widlar

9. 开路集电极电路的介绍,在邪恶的疯狂科学家实验室。

Evil Mad Scientist Laboratories

10.超过100个555定时器IC项目,在Talking Electronics: 50 - 555 Circuits

11. 555定时器拆解:世界上最流行的IC内部,在Ken Shirriff的博客上。

555 timer teardown: inside the world's most popular IC

12. 维基百科是学习基本电子技术的绝佳资源。一些可能感兴趣的主题包括。

en.wikipedia.org/wiki/W en.wikipedia.org/wiki/C

en.wikipedia.org/wiki/T en.wikipedia.org/wiki/5

发布于 2021-06-29 03:46

文章被以下专栏收录