行业报告 | 招聘行业大数据洞察

有人说寒冬来袭,各个企业的 HR 已经提前进入了“长假”,但其实无论企业如何缩编减员,优秀的人才永远是市场争抢的“香饽饽”。 2019年人才市场概况如何?招聘平台如何发展?人群画像怎样?360营销学院发布《招聘行业研究报告》,全景展现人才市场和行业发展的新特点。

摘 要

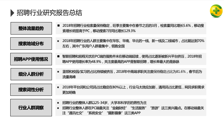
流量趋势:2018年就业局势总体平稳、稳中有进,岗位供给总体大于求职人数,招聘行业需求稳定;

移动端:求职人群向移动端倾斜明显,招聘类移动APP使用增长率48.9%;

行业细分:中高端人数增长明显,年均增长超过20万;蓝领人群下降明显,年均下降超过30万,蓝领可能会面临人才紧缺的问题;

人群画像:中高端人群,男性特征明显,校园/实习、兼职人群,女性特征明显;中高端人群浏览金融财经类信息的占比最大,但更偏爱餐饮和生活服务;蓝领人群最偏爱生活服务,相比其他人群,婚恋交友特征明显。

扫描二维码查看H5报告:


发布于 2019-07-15 15:45