2023年杭州购房政策最新版

2023年杭州购房政策最新版

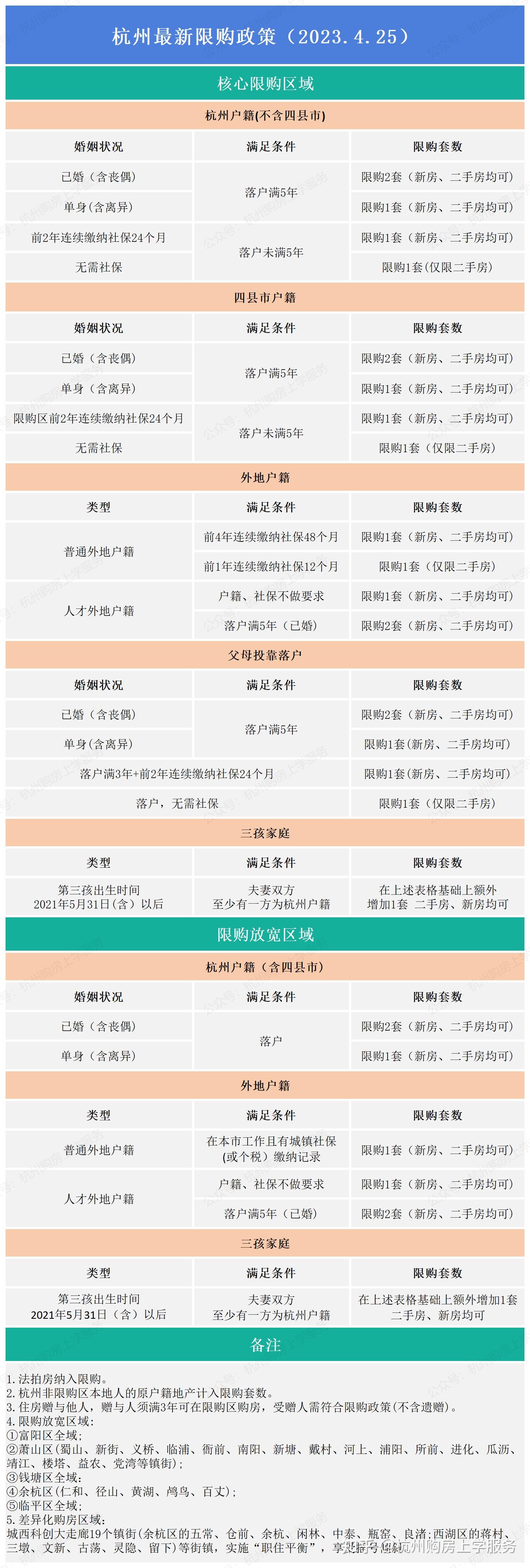
一、杭州购房限购政策

在2021年4月杭州迎来了新的行政区域划分——新杭州由10个市辖区、2个县、1个代管县级市组成。

10个市辖区:上城区、拱墅区、西湖区、滨江区、钱塘区、萧山区、余杭区、临平区、富阳区、临安区,简称「杭十区」。

其中,除临安区不限购外,其他九区均为限购区。

其中限购区政策,又分为核心限购区域,限购放宽区域和差异化购房区域三种。

这三种区域的限购政策是什么样的,快来看看最新版的杭州购房限购政策!

(一)核心限购区域

1、上城区全境

2、拱墅区全境

3、滨江区全境

4、西湖区(除差异化购房区域)

5、萧山区宁围街道、北干街道、城厢街道、闻堰街道、萧山经济技术开发区(除限购放宽区)

(二)限购放宽区域

目前杭州主城区大部分区域还是严格限购,2022年陆续放松限购区域,这部分“放松限购区域”现行购房政策:

1、持有杭州市户籍或缴纳社保(个税)即可认购新房或二手房;

2、杭州市户籍家庭购买第二套上述街镇所属房产时不受落户满五年的时间限制;

3、各类家庭在限购区内限购的住房总套数不变。

这部分区域主要包括:

1、富阳区全境;

2、萧山区:蜀山、新街、义桥、临浦、衙前、南阳、新塘、戴村、河上、浦阳、所前、进化、瓜沥、靖江、楼塔、益农、党湾等街镇;

3、钱塘区全境

4、余杭区:仁和、径山、黄湖、鸬鸟、百丈等街镇;

5、临平区全境

(三)差异化购房区域(城西科创大走廊)

还一部分区域实行差异化购房政策:

1、 新房项目提供不少于50%的房源 ,给以下几类购房家庭:实施范围内连续缴纳社保满24个月的人才无房家庭、无房家庭、其他家庭或落户满24个月的其他家庭,剩余房源按现行规则公开销售;

2、实施范围内二手房以及其他限购政策不变,按照原政策执行。

这部分区域主要包括:

1、余杭区:五常街道、仓前街道、余杭街道、闲林街道、中泰街道、瓶窑镇、良渚等街镇;

2、西湖区:蒋村街道、三墩镇、文新街道、古荡街道、灵隐街道、留下街道等街镇。

二、杭州购房贷款政策


(一)商业贷款政策

2022年11月11日对杭州首套住房的贷款部分认定条件、二套首付比例以及首套房、二套房贷款利率进行了调整。

(1)对于在杭州市无住房、 但有住房按揭贷款记录且相应贷款已结清的 居民家庭,为改善条件再次购买普通自住房,可按首套房贷政策执行(最低首付比例为30%)。政策调整范围为杭州市限购区。

(2)为改善居住条件,贷款购买 第二套普通自住房 的居民家庭,最低首付比例为 40%,政策调整范围为杭州市限购区。

(3)对贷款购买普通自住房的居民家庭,首套利率不得低于同期贷款市场利率报价减20个基点,即最低利率为 LPR-20BP;二套房贷利率不得低于同期贷款市场利率报价加 60个基点,即最低利率为LPR+60BP;政策调整范围为杭州市全辖。

(4)本次政策调整自2022年11月11日开始执行,以购房网签合同日期为准,即2022年11 月10 日及以前的网签合同,仍按原政策执行。

(5)未调整房贷政策按原差别化房贷政策执行。

(6)商业贷款利率:2023年2月20日贷款市场报价利率(LPR)为:1年期LPR为3.65%,5年期以上LPR为4.3%。 首套利率最低利率为4.1%;二套房贷最低利率为4.9%;

(二)公积金贷款政策

(1)职工家庭名下无住房, 无住房贷款记录或有商业性住房贷款记录且相应贷款已结清 ,为改善居住条件申请住房公积金贷款购买普通自住住房的,执行首套房政策,贷款首付款比例不低于30%。

(2)职工家庭名下拥有1套住房,或无住房但有住房公积金贷款记录且相应贷款已结清,再次申请住房公积金贷款购买普通自住住房的,执行二套房政策,贷款首付款比例不低于40%。

(3)职工家庭名下拥有两套及以上住房或未结清住房公积金贷款的,不得申请住房公积金贷款。

(4)调整实施范围为购买所处上城区、拱墅区、西湖区、滨江区、萧山区、余杭区、临平区、钱塘区、富阳区、临安区的普通自住住房。

(5)文件实施时间:文件自2022年11月28日起施行。合同网签时间在2022年11月11日及以后的,按该文件规定执行,新建商品房以商品房网签买卖合同签订时间为准,二手住房以房屋网签转让合同签订时间为准。2022年11月11日前已完成合同签订的,按原政策执行。

(6)公积金贷款利率:自2022年10月1日起, 首套个人住房公积金贷款利率为3.1%。第二套个人住房公积金贷款利率为3.575%。

三、杭州购房公积金贷款额度

(1)贷款额度

住房公积金贷款是实行按人、按户限额制度的。职工个人最高可贷额度 为60万 。职工及其配偶均缴存住房公积金的,具体可贷额度按人分别计算,且合计最高可贷额度为120万元。

职工家庭名下无房,且无住房贷款记录,在首次购买普通自住住房时申请住房公积金贷款的,家庭最高贷款限额标准上浮20%。其中杭州市区职工单人缴存住房公积金的最高额度从50万元提高到60万元,夫妻双方缴存住房公积金的最高额度从100万元提高到120万元,桐庐县、淳安县、建德市根据当地最高贷款限额标准调整。其他贷款额度优惠政策与本贷款额度上浮政策不叠加使用。

该政策自2022年6月10日起在杭州市全市范围内实施。

(2)可贷额度

个人可贷额度=申请贷款时近12个月(不含申请当月)的公积金账户月均余额×15倍(目前我市主城区、萧山区、余杭区和富阳区倍数定为15倍)。

住房公积金账户月均余额是指职工申请贷款时近12个月(不含申请当月)的住房公积金账户月末余额(不含近12个月的一次性补缴)的平均数,计算公式为:住房公积金账户月均余额=近12个月的住房公积金账户月末余额合计数/月数。

个人可贷额度计算结果四舍五入,精确至千位,低于15万元的按15万元确定,高于60万元的按60万元确定。职工及配偶均缴存住房公积金且符合贷款申请条件的,每户最高贷款限额为120万元。

具体可贷额度同时根据职工所购住房的状况和价格、个人还款能力和信用状况等因素综合确定。

四、 杭州购房贷款利率

2023年3月20日,新一期贷款市场报价利率(LPR)公布,1年期LPR为3.65%,5年期以上LPR为4.3%, 8个月保持不变。

2022年全年,5年期以上LPR共下调35个基点,其中1月下降5个基点,5月和8月均下降15个基点。目前,5年期以上LPR报价为4.30%。

  • 2023.03:1年期3.65%,5年期以上4.30%
  • 2023.02:1年期3.65%,5年期以上4.30%
  • 2023.01:1年期3.65%,5年期以上4.30%
  • 2022.12:1年期3.65%,5年期以上4.30%
  • 2022.11:1年期3.65%,5年期以上4.30%
  • 2022.10:1年期3.65%,5年期以上4.30%
  • 2022.09:1年期3.65%,5年期以上4.30%
  • 2022.08:1年期 3.65% ,5年期以上 4.30%
  • 2022.07:1年期3.70%,5年期以上4.45%
  • 2022.06:1年期3.70%,5年期以上4.45%
  • 2022.05:1年期3.70%,5年期以上 4.45%
  • 2022.04:1年期3.70%,5年期以上4.60%
  • 2022.03:1年期3.70%,5年期以上4.60%
  • 2022.02:1年期3.70%,5年期以上4.60%
  • 2022.01:1年期 3.70%, 5年期以上 4.60%
  • 2021.12:1年期 3.80%, 5年期以上4.65%
  • 2021.11:1年期3.85%,5年期以上4.65%
  • 2021.10:1年期3.85%,5年期以上4.65%
  • 2021.09:1年期3.85%,5年期以上4.65%
  • 2021.08:1年期3.85%,5年期以上4.65%
  • 2021.07:1年期3.85%,5年期以上4.65%
  • 2021.06:1年期3.85%,5年期以上4.65%
  • 2021.05:1年期3.85%,5年期以上4.65%
  • 2021.04:1年期3.85%,5年期以上4.65%
  • 2021.03:1年期3.85%,5年期以上4.65%
  • 2021.02:1年期3.85%,5年期以上4.65%
  • 2021.01:1年期3.85%,5年期以上4.65%

5年期以上LPR下调, 无论是新客户还是老客户,都会直接获益。 因为从2019年起,房贷利率不再与基准利率挂钩,而是锚定5年期以上LPR。

目前大多数房贷合同约定利率一年一调,锚定5年期以上LPR上下浮动。简单来说,LPR2022年已累计下调35个基点, 到了23年1月,老客户享受的房贷利率就要比22年低35个基点,也就是0.35%。

如果你是21年办的房贷,假设利率6%,由于21年5年期以上LPR未调整,那么22年你的房贷利率仍为6%,到了23年就会降至5.65%。 以300万元30年期等额本息商贷为例,月供可少还669元,30年利息总额可少还24万元。

如果你是即将买房的新客户,由于LPR一降再降,再加上房贷市场的急剧变化,享受到的实际利率比去年要低很多。

五、杭州购房税费缴纳政策

2021年1月27日起,个人住房转让增值税征免年限由 2年 调整为 5年

2022年5月17日,本市限购范围内,个人转让家庭唯一住房,增值税征免年限由5年调整到2年。

六、杭州二手房购房

据不完全统计,2月杭州二手房成交6894套,已经超越去年6月6700多套的最高峰值。

如此急速上涨的成交量,让人不禁想到了2016年,当时节后的第一个月成交直接破万,之后每月成交量便一直稳定在6000套左右。如此相似的上涨定律,杭州二手房似乎又迎来了一个熟悉的周期。2月的下旬杭州二手房日成交连破300套,让不少人感叹:难道杭州要进入“报复性”买房阶段。

日成交突破400套,是个重要的信息,2月27日成交量达到439套,日破400套的时候,正是市场上扬的趋势,日均200套,则市场逐渐趋于冷静。本月二手房涨跌榜中,上涨小区105个,数量已经略微超过降价小区,回暖势头明显。

不过拆分来看,量在价先,除了个别小区,多数成交小区价格仍维持在筑底期。


更多最新二手房价格可以查看下方文章

七、杭州新房摇号购房

自2018年4月4日起,杭州市区范围内符合条件的新申领预售许可商品住房项目,应采取公证机构主持摇号方式开展销售工作。


符合杭州市住房限购政策规定,并在项目当期进行意向登记的家庭,可参与摇号选房。

杭州“20年7月2日”楼市新政

1、明确高层次人才家庭在杭州只能享受一次优先购房资格,且自房屋网签之日起5年内不得上市交易。

2、单价3.5万元/平方米以内新盘,向无房家庭倾斜的比例不低于50%。

3、同一时间段,一个人只能登记一个楼盘,不能同时登记两个楼盘,直到摇号结果出来,才能进行下一次登记。

杭州“20年9月4日”楼市新政

1、取消提前交契税。

2、父母投靠落户杭州,须满3年才能取得购房资格。

3、调整“无房家庭”认定标准,30周岁以上未婚单身且在本市限购范围内无自有住房记录的购房人,离异单身满3年且在本市限购范围内无自有住房记录满3年的购房人,可认定为无房家庭。

4、针对热点楼盘,无房家庭房源倾斜比例达到80%,无房家庭以优先购买方式取得的住房,自买卖合同网签备案之日起限售5年。

注:热点商品住房项目,有两个认定标准:一是该楼盘是否有过万人摇记录;二是同一区域内同价段楼盘,是否有过万人摇记录。

杭州“21年1月27日”楼市新政

1、进一步加强住房限购

落户本市未满5年的,在本市限购范围内限购1套住房。

将本市限购范围内住房赠与他人的,赠与人须满3年方可购买限购范围内住房;受赠人家庭须符合本市住房限购政策(不含遗赠)。

2、进一步加强住房限售

本市限购范围内,新建商品住房项目公证摇号公开销售 中签率小于或等于10%的,自取得不动产证之日起5年内不得转让。

以优先购买方式取得的热点商品住房, 自取得不动产证之日起5年内不得转让

3、进一步加强税收调节

本市限购范围内,个人住房转让 增值税征免年限由2年调整为5年

4、完善无房家庭认定标准

2018年4月4日后转让本市限购范围内住房的, 在本市限购范围内无自有住房记录满3年,可认定为无房家庭。

5、完善高层次人才优先购房政策

本通知发布之日起,高层次人才转让本市限购范围内住房的,须在本市限购范围内 无自有住房记录满3年方可享受高层次人才优先购房。

本通知自发布之日起施行。 原有政策与本通知不一致的,以本通知为准。

杭州“21年8月5日”楼市新政

1.落户本市 未满5年的户籍家庭 ,在购房之日前2年起已在本市限购范围内连续缴纳城镇 社保满24个月 ,方可在本市限购范围内限购1套住房。非本市户籍居民家庭购买首套住房需提供自购房之日起4年内在 本市连续缴纳48个月 以上个人所得税或社会保险(城镇社会保险)证明。

2.本市限购范围内, 自2021年8月5日起 ,新领取预售证的商品住房项目,开发企业应采取公证摇号方式确定选房顺序并按序售房,购房意向登记家庭数少于2户(不含)的,在优先确保购房意向登记家庭购房需求的前提下,开发企业可自行销售。

3.本市限购范围内,新建商品住房项目公证摇号公开销售时,购房意向登记家庭数与公开销售房源数的 比例大于或等于10:1的 ,无房家庭、普通家庭分别按 社保缴纳月数从多到少排序 ,高层次人才家庭先按B、C、D、E人才类别从高到低排序、同一类别人才再按社保缴纳月数从多到少排序,以一定比例入围公证摇号。多个购房意向登记家庭均达到入围最低社保月数的,一并入围摇号。购房意向登记家庭社保缴纳时间自2006年1月起算,按购房家庭成员中在本市限购范围内社保累计缴纳时间最长的一方计算。

杭州“22年5月17日”楼市新政

符合条件的三孩家庭,在本市限购范围内限购的住房套数增加1套;报名参加新建商品住房公开摇号销售时,参照“无房家庭”优先摇号。

具体新房购房流程可以点击下方链接

杭州新房摇号流程图

八、杭州新房摇号购房常见问题

自2018年4月4日起,杭州市区范围内符合条件的新申领预售许可商品住房项目,应采取公证机构主持摇号方式开展销售工作。

1、为什么要公证摇号公开销售?
答:近期杭州房地产市场部分商品房销售出现价外加价、捆绑搭售、炒卖房号等违规行为,对于我市规范房地产市场秩序,维护消费者合法权益带来较为不利的影响。对此杭州市政府高度重视,一方面房管、公安、物价等部门联合出击,集中查处了一批开发企业和中介机构违法违规典型案例,并进行公开曝光,另一方面借鉴相关城市经验,采取“商品住房项目公证摇号公开销售”措施,以进一步实现房地产市场秩序长效监管。


2 、哪些地方的项目要进行公证摇号售房?
答:市区范围(包括上城、下城、江干、西湖、拱墅、滨江、下沙、之江、萧山、余杭、大江东、富阳、临安)。


3 、市区所有项目都要进行公证摇号吗?
答:2018年4月4日后取得预售证的商品住房项目中,意向客户登记数超过推出房源数的,应当公证摇号售房;意向客户登记数少于推出房源数的,不需要公证摇号售房。

4、商品住房摇号和销售由谁组织?
答:房地产开发企业是商品住房销售工作的实施主体,公证机构主持摇号工作,房管和司法部门进行指导监督。

5、怎么理解“一次性公开销售所有准售房源”?
答:房地产开发企业应将当期预售证准予销售的所有商品住房房源一次性对外公开销售,不得分批销售。

6、符合什么条件才能参加摇号?以家庭为单位还是以个人为单位?
答:符合我市住房限购政策规定,并在项目当期进行意向登记的家庭,可参与摇号选房。

7、什么是“无房家庭”?

答:在符合本市限购资格的前提下,无房家庭包括:

1.已婚(含丧偶)家庭:在我市限购范围内无自有住房记录满3年的;

2.单身家庭:30周岁以上且在本市限购范围内无自有住房记录的;

3.离异家庭:离异满3年且在本市限购范围内无自有住房记录满3年的;

4.户籍所在地属于本市非限购范围内的购房家庭,还需同时在其户籍所在地无自有住房,且在意向登记之日前一年起已在我市限购范围内连续缴纳城镇社会保险或个人所得税满12个月。

符合条件的三孩家庭参照“无房家庭”优先摇号。

8、“无房家庭”会得到怎样的倾斜?
答:房地产开发企业要提供一定比例的房源专供“无房家庭”购买,具体比例由开发企业根据项目实际情况,在项目销售方案中明确。

单价3.5万元/平方米以内新盘,向无房家庭倾斜的比例不低于50%,针对热点楼盘,无房家庭房源倾斜比例达到80%。

9、公证机构主持摇号活动具体如何开展?
答:公证主管部门将于近期制定相关公证业务规范,明确有关事项。

10、摇号选房后能换人购房吗?
答:不能。房地产开发企业必须严格确保选房结果与网签名单一致,不一致的不得报送网签,房管部门不予办理网签备案手续。

11、摇到了号不选房,或者选了房不购买会怎么样?
答:中选后放弃选房、购房达二次的家庭,自放弃选房、购房之日起3个月内,各房地产开发企业不再接受其购房意向登记;中选后放弃选房、购房达三次(含)以上的家庭,自放弃选房、购房之日起6个月内,各房地产开发企业不再接受其购房意向登记。
另外,摇号除摇出中选家庭外,还同时摇出候补家庭及其排序。因前序家庭放弃选房、购房而产生的剩余房源,由包括候补家庭在内的后序家庭按序选房、购房。

12、非住宅要实行公证摇号吗?
答:办公、商业等非住宅可不实行公证摇号销售。

13、杭州限售政策

答:中签率小于等于10%的楼盘,限售5年(取得房产证日算起)

高层次人才(A、B、C、D、E类高层次人才享受有限购房)限售5年( 网签日算起

无房家庭在认定的“热门楼盘(红盘)”享受80%房源倾斜购房的,限售5年(取得房产证日算起)

14、三胎家庭

符合条件的三孩家庭,在本市限购范围内限购的住房套数增加1套;报名参加新建商品住房公开摇号销售时,参照“无房家庭”优先摇号。(合法三胎家庭是指申请人双方(至少一方是杭州户籍)具有合法的夫妻关系,已共同生育或依法收养三个子女(指现有子女数),其中第三个子女的出生或收养日期应在2021年5月31日(含)以后。)

九、杭州新房最全板块限价地图

在2021年4月迎来了新的行政区域划分——新杭州由10个市辖区、2个县、1个代管县级市组成。

10个市辖区:上城区、拱墅区、西湖区、滨江区、钱塘区、萧山区、余杭区、临平区、富阳区、临安区,简称「杭十区」。

其中,除临安区不限购外(也就是说,外地人想在临安区买房,无需落户或缴纳社保,且不限制购买套数),其他九区均为限购区。

1、上城区

2022年第四次土拍, 钱江新城二期宝地 无悬念触发摇号,建杭摇中;热度最高的钱江世纪城核心地块共吸引了40多家房企激烈角逐,摇号中签率低于3%,本土房企中天房产幸运中奖;

和热火朝天的钱江新城二期仅一条钱塘快速路之隔,艮北新城近两年身价水涨船高。由于地缘上紧邻钱二,也就意味着配套上几乎共享,而钱二的新房限价区间在5.1-6.98万元/㎡,艮北新城限价仅44400元/㎡。

2、拱墅区

2023年刚开局, 申花板块 就热闹非凡。

跨年之际,绿城·馥香园、杭曜置地中心双双取证公示,作为新年首波新盘彩蛋,前者以中签率12.56%首开,有房家庭入围社保门槛173个月;杭曜置地中心中签率12.97%,开盘相撞的局面下,热度依然不相伯仲。

2023年2月27日第二次土拍,拱墅区华丰板块限价从33200元/㎡上涨到34690元/㎡,上涨1490元/㎡。



3、西湖区

三墩板块

三墩板块作为城西科创大走廊东起之处、浙江大学的根据地,板块内汇聚了高校、产业、商会等资源,区位优势得天独厚。

三墩核心区已断供多年,前几年的供应集中在三墩北。

龙坞板块

山水环绕、森林葱郁、茶园连绵,处处可见原生态的江南农耕景象,龙坞板块依托稀缺景观优势,晋升西湖区新兴宜居板块。

之江、转塘板块

作为传统宜居板块,之江的城市界面、交通便捷、商业、产业等多方面资源共同构成了较高的“护城河”。

重点打造的浙江省博物馆新馆、浙江图书馆新馆、浙江省非物质文化遗产馆、浙江省文学馆四大馆已经拔地而起,成为之江乃至浙江的文化新地标。

小和山板块

地处杭州城西的小和山,多年来鲜有新房供应,低调得像是楼市的“小透明”。

双浦板块

双浦也要迎来一个“天空之城”了,双浦车辆段地块位于规划地铁12号线双浦车辆段站上盖,容积率1.25,建面26.49万方。

4、滨江区

5、钱塘区

2023年3月24日第三次土拍,江东核心区限价从21300元/㎡上涨到22240元/㎡,上涨940元/㎡。

6、萧山区

2023年3月24日第三次土拍,义桥首次有限价,限价为18600元/㎡。

7、余杭区

8、临平区

2022年第二次土拍中最受欢迎的“黑马”为临平区的翁梅地块,共16家房企参与争夺,主城区“人气”最旺的为13家参与报价的华丰地块。

9、富阳区

2022年第四次土拍中,富阳银湖宅地遭到疯抢至封顶。银湖宅地之所以封顶成交,一方面是地块本身的稀缺性,1.01的容积率足可打造排屋叠墅等低密产品,且给房企留足了利润空间;另一方面,银湖产业前景可期,又具有毗邻主城区的区位优势,今后的去化压力不大。

10、临安区

2023年1月7日第一次土拍,滨湖新城限价从29500元/㎡上涨到38850元/㎡,上涨9350元/㎡。

十、杭州土拍

1、2023年第三批宅地挂牌详情

3月24日,杭州市区挂牌今年第三批次地块共12宗,地块总出让面积886.7亩,总建筑面积99.8万方,总起价153.6亿元,将于4月25日集中出让,本次依旧采取限地价+封顶摇号的出让方式。

江东核心区限价从21300元/㎡上涨到22240元/㎡,上涨940元/㎡。

义桥首次有限价,限价为18600元/㎡。


2、2023年第二批宅地挂牌详情

3月29日上午9点,第二批宅地出让如期而至。10宗地块,6宗摇号,5宗在挂牌期间就火速封顶, 共吸金144.8亿元。

本次土拍按照首批次竞价规则,采用“限房价、限地价+摇号”的方式进行,最高溢价率12%。这次的成交规模与上一次相比略有减少,成交宗数少了3宗,面积减少43%,总价减少21%。但本次平均溢价率再次上升0.9个百分点,达10.2%!可见杭州土拍整体热度再次上升!


3、2023年首批宅地挂牌详情

2月21日,杭州迎来2023年首轮集中土拍,共出让13宗地块,其中8宗触顶、2宗溢价、3宗底价成交,总收金182.23亿元。

本次土拍按照首批次竞价规则,采用“限房价、限地价+摇号”的方式进行,最高溢价率12%。13宗地块中, 有8宗拍至封顶价,进入线下摇号; 另有2宗地块溢价成交,3宗地块底价成交。


4、2022年第五批宅地挂牌详情

2023年2月7日上午,杭州新年首场宅地竞拍火爆开局。3宗封顶摇号、1宗溢价9.5%、1宗底价成交。

5、2022年第四批宅地挂牌详情

2022年11月29日杭州今年第四批宅地出让,8宗宅地全部成交,共收金98.9亿元。

6、2022年第三批宅地挂牌详情

2022年9月15日,杭州今年第三批宅地集中出让,19宗地块全部成交,吸金430.6亿元。而此前两批宅地的出让收入分别为826.8亿元和557.2亿元,三者相加,高达1814.6亿元。

7、2022年第二批宅地挂牌详情

2022年6月30日,杭州第二批45宗宅地集中出让全部成交,共收金557.1亿元,平均溢价率4.02%。

8、2022年第一批宅地挂牌详情

2022年4月25日,杭州2022年首批宅地集中出让终于落幕,从早上8点半持续到晚上10点,鏖战超13个小时。冷热分化明显,60宗地块有27宗底价成交(含两宗人才租赁地块),1宗翁梅地块流拍,23宗拍至中止价,其中2宗在一次报价环节脱颖而出,21宗在摇号中诞生,最终土地收金超820亿元。

十一、杭州新房选房(支付宝网上选房)




十二、杭州十年房子限购政策变化汇总

2010年4月,新“国十条”出台,首次提到限购。

2011年2月,“杭八条”出台, 杭州首次限购,二套房首付6成,禁购第三套房

2013年12月,二套房首付比例提至7成

2014年7月29日,萧山余杭全面解禁,主城区140m2以上不限购

2014年8月,全面松绑。二套房首付回到6成

杭州市住保房管局官方微博发文称:“为充分发挥市场在楼市调控中的主导作用,经研究,报市政府同意,从2014年8月29日零时起,购买杭州主城区140平方米以下住房(含商品住房、二手住房)不再提供住房情况查询录。”这也就意味着, 历时4年的杭州限购政策正式成为历史!

2016年9月, 重启限购,暂停购房落户。 在市区限购范围内暂停向拥有1套及以上住房的非本市户籍居民家庭出售住房

2017年3月,扩大限购范围, 本市户籍家庭限购2套、单身限购1套 ,外地户籍社保或者个税需要3年内连续2年缴纳,限购1套。

2018年6月,暂停企业购房

2019年6月29日, 限地价限房价,双限时代正式降临

2020年7月和9月,伴随摇号政策的深化,杭州开始 人才房限售5年和无房家庭限售5年政策。

2020年9月,老人投靠落户需要满3年才有购房资格。

2021年1月27日,落户本市未满5年的,在本市限购范围内限购1套住房;落户本市满5年的已婚家庭才可以买二套。

2021年3月,杭州购买法拍房需要有杭州购房资格。

2021年8月5日,杭州的楼市政策已经达到了史上最严

加强住房限购。一是规定 落户本市未满5年的户籍家庭 ,在购房之日前2年起已在本市限购范围内连续缴纳城镇 社保满24个月 ,方可在本市限购范围内限购1套住房。二是规定 非本市户籍家庭 ,在购房之日前4年起已在本市限购范围内连续缴纳城镇 社保或个人所得税满48个月 ,方可在本市限购范围内限购1套住房。

2022年5月1日 富阳人才差异化购房

与富阳企业签订劳动合同并缴纳社保一个月以上,就可在富阳区范围内购买一套房。

人才类型:

F1类:博士研究生:

F2类:硕士研究生、其他副高职称人才和高级技师、以及富春特支人才:

F3类:国内外重点高校本科生、中级职称人才和技师:

F4类:凡是符合富阳产业发展导向的,全日制大专毕业生即可。

2022年5月17日,杭州二手房放松限购。

1、优化二手住房交易政策

在本市限购范围内购买二手住房,落户本市未满5年的户籍家庭 无社保缴纳要求 非本市户籍 家庭需在购房之日前1年起已在本市限购范围内连续缴纳城镇社保或个人所得税 满12个月

2、进一步完善税收调节

本市限购范围内,个人转让家庭唯一住房,增值税征免年限由5年调整到2年。

3、更好满足三孩家庭购房需求

符合条件的三孩家庭,在本市限购范围内限购的住房套数增加1套;报名参加新建商品住房公开摇号销售时,参照“无房家庭”优先摇号。

2022年5月28日 临平人才差异化购房

高层次及临平区人才家庭和无房家庭优先政策

(高层次人才家庭是指:经杭州市分类认定的B、C、D、E类人才及符合条件的相应层次人才)

项目将提供不超过总房源量20%比例的房源供高层次人才及临平区级人才家庭优先摇号;50%供“无房家庭”优先摇号。

符合条件的三孩家庭参照“无房家庭”优先摇号。

2022年6月2日 临安首付降成

临安首付首套降至2成,二套3成。

以上政策未有官方文件,经顾问确认已执行

2022年6月10日 无房家庭公积金贷款额度上浮

名下无房,且无住房贷款记录,在首次购买普通自住住房时申请住房公积金贷款的,家庭最高贷款限额标准上浮20%。

单人最高额度从50万元提高到60万元;夫妻双方最高额度从100万元提高到120万元。

2022年8月1日 三孩家庭公积金贷款额度上浮

1、我市三孩家庭购买首套普通自住住房且首次申请住房公积金贷款的,贷款额度可按家庭当期最高贷款限额上浮20%确定。

2、我市三孩家庭无房租赁住房提取住房公积金的,提取限额按规定额度标准上浮50%确定。

2022年9月13日 临安区购房补贴

2022年9月15日至2023年3月14日(以网签时间为准),在临安范围内购置总价不超过300万元的新建商品住房给予房屋总价1.5%补贴。购房人不动产登记后进行补贴。

2022年9月28日 萧山区差异化购房

有本市社保/个税缴纳记录,即可在义桥、临浦、衙前、南阳、新塘、戴村、河上、浦阳、所前、进化、瓜沥、靖江、楼塔、益农、党湾等镇街购买住房(含新建商品住房和二手住房)。

上述区域内购买2套不受落户满5年限制,限购总套数不变。

2023年9月30日(含)前购买的契税补贴50%,二手补贴30%。

11月16日,蜀山、新街跟进。

2022月9月30日 换房退税,余杭,钱塘差异化购房

自2022年10月1日至2023年12月31日,对出售自有住房并在现住房出售后1年内在市场重新购买住房的纳税人,对其出售现住房已缴纳的个人所得税予以退税优惠。(全国性政策)

余杭区差异化购房

有本市社保/个税缴纳记录,即可在仁和街道、径山镇、黄湖镇、鸬鸟镇、百丈镇等镇街购买住房(含新建商品住房和二手住房)。

上述区域内购买2套不受落户满5年限制,限购总套数不变。

2023年9月30日(含)前购买的契税补贴50%,二手补贴30%。

钱塘区差异化购房

有本市社保/个税缴纳记录,即可在白杨、义蓬、新湾、临江、前进等镇街购买住房(含新建商品住房和二手住房)。

上述区域内购买2套不受落户满5年限制,限购总套数不变。

2022年10月28日 带押过户

临平区首个带押过户办理成功。

2022年11月4日 临平区差异化购房

有本市社保/个税缴纳记录,即可在星桥、崇贤、东湖、运河、塘栖等镇街购买住房(含新建商品住房和二手住房)。

上述区域内购买2套不受落户满5年限制,限购总套数不变。

2023年9月30日(含)前购买的契税补贴50%;非新房80平以上补贴30%,2000平以上补贴50%。

2022年11月11日 放松贷款和利率

1、认房不认贷。无住房但有贷款记录,相应贷款已结清的,为改善居住条件,购买普通自住房执行首套房政策,范围杭州限购区。

2、二套购房,首付比例最低40%,范围杭州限购区。

3、购买建面约140㎡以下普通住宅庭,首套利率不低于LPR(4.3%)-20BP,二套利率不低于LPR+60BP,范围杭州全市。

2022年11月21日 科创大走廊职住一体

五常街道、仓前街道、余杭街道、闲林街道、中泰街道、瓶窑镇、良渚街道、蒋村街道、三墩镇、文新街道、古荡街道、灵隐街道、留下街道、青山湖街道、锦北街道、锦南街道、锦城街道、板桥镇和玲珑街道等镇街范围内,针对以下四类家庭摇号倾斜:

第一类:廊内24个月社保+人才+无房,倾斜比例10%;

第二类:廊内24个月社保+无房家庭,倾斜比例20%;

第三类:廊内24个月社保或落户的其他家庭,倾斜比例20%。

其余不高于准售房源总套数50%的房源按现行规则公开销售。

2022年12月13日 公积金新政

合同网签时间在2022年11月11日及以后的,公积金贷款结清按首套,贷款首付比例不低于30%;二套不低于40%。


十三、借名买房代持协议无效


由于当前杭州楼市新房和二手房差价较大,摇到新房就相当于中了一次彩票大奖。为了提高新房中签率,一些购房者甚至全家总动员,恨不得将七大姑八大姨所有亲戚的购房指标借个遍。

不久前最高人民法院公布了一份判决书,首次认定借名人(实际购房人)与出名人(出让购房指标人)为规避国家限购政策签订的《房产代持协议》 因违背公序良俗而无效 。值得一提的是,这也是最高人民法院针对借名买房代持协议的合法性进行首次认定。最高人民法院的这一判决,无疑给了那些借名买房的炒房客敲响了警钟。

案情并不复杂。 2013年,借名人徐某与出名人曾某约定,将徐某出资购买的房屋登记在曾某名下。2016年, 由于曾某无法清偿担保债务, 遂被债主起诉至法院,要求将曾某名下的房产强制执行(司法拍卖)。徐某根据代持协议向法院提出异议,主张自己才是房子的实际所有权人。

最高人民法院最终没有采信徐某的主张,而是判定代持协议无效。为何这样判? 判决书是这样解释的: 如果司法不对规避限购政策的行为加以限制,则无异于纵容不合理的购房需求,将会导致投机性购房需求快速增长。放任不诚信的当事人通过规避国家政策红线来获取不当利益,不但与司法机关维护社会诚信和公平正义的职责不符,进而阻碍国家宏观经济政策有效落实,影响社经济社会协调发展,损害社会秩序和公共利益。

一言以蔽之,借名买房行为公然违背了公序良俗, 即便代持协议是双方意识的真实表示,但也不会得到法律保护。这个道理理解起来并不困难,只要是协议内容违反法律或者公序良俗,法院可以判定协议无效。



按照目前杭州的政策,只要是红盘以及中签率低于10%的楼盘,就要限售5年(以办出产证时间为准)。如果从买入开始起算,七八年之后才可以入市交易,这么长的时间内很难保证出名人不会出现一些变故。

还有一种风险,由于房产增值过大,出名人反悔了。 此前有消息称,刚挂牌的一套奥体红盘二手房,就牵涉到了这样的纠纷。该房系姨妈于2018年借用外甥的指标所购,当时的单价不到5万元/㎡,如今早已突破10万元/㎡。外甥认为姨妈当初给的“好处费”太少,要求增值部分一人一半。在这一要求得不到满足的情况下,外甥遂愤而将该房挂牌转让。在巨大的经济利益面前,有时候亲情真的薄如纸!

因此借名买房需谨慎。

看完两件事:

如果你觉得这篇内容对你有启发,我想邀请你帮我两个忙:

1.点赞,让更多的人也能看到这篇内容(收藏不点赞,都是耍流氓)

2.欢迎关注公众号 【杭州购房上学服务】 ,第一时间阅读我的最新消息

谢谢你的支持!

编辑于 2023-04-25 16:21 ・IP 属地浙江

文章被以下专栏收录