管理经济学试题及答案

管理经济学试题 一、单项选择题(本大题共15小题,每小题1分,共15分) 在每小题列出的四个备选项中只有一个是符合题目要求的,请将其代码填写在题后的括号内。错选、多选或未选均无分。

5、在边际收益递减规律作用下,边际产量会发生递减。在这种情况下,如果要增加相同数量的产出,应该( C ) A.停止增加可变生产要素 B.减少可变生产要素的投入量 C.增加可变生产要素的投入量 D.减少固定生产要素 6、当劳动的边际产量为负值时,生产处于( C ) A.劳动投入的第一阶段 B.劳动投入的第二阶段 C.劳动投入的第三阶段 D.资本投入的第二阶段 7、随着产量的增加,平均固定成本( D ) A.在开始时下降,然后趋于上升 B.在开始时上升,然后趋于下降 C.一直趋于上升 D.一直趋于下降 8、从原点出发与TC曲线相切的直线的斜率( A ) A.等于AC的最低值 B.大于MC C.等于AVC的最高值 D.等于AFC的最低值 9、在完全竞争市场上,厂商短期均衡条件是( C ) A.P=AR B.P=MR C.P=MC D.P=AC 10、寡头垄断和垄断竞争之间的主要区别是( C ) A.厂商的广告开支不同 B.非价格竞争的手段不同 C.厂商之间相互影响的程度不同 D.价格决定的机制不同 11、当成本相同时,垄断厂商和竞争厂商一致的是( A ) A.利润最大化目标 B.产出水平 C.生产效率 D.长期的经济利润 12、如果某新产品顾客弹性小,而且具有试制期长和规模经济不显著等特征,那么该新产品定价策略适合于( B ) A.渗透定价 B.撇油定价 C.心理定价 D.折扣定价 13、如果中间产品具有外部市场(完全竞争),中间产品转移价格应( C ) A.大于市场价格 B.小于市场价格 C.等于市场价格 D.大于边际成本 14、如果管理者能够预测执行决策将来可能会得出的几种结果和每种结果的概率是多少,这种决策叫做( B ) A.确定条件下的决策 B.风险条件下的决策 C.不确定条件下


的决策 D.随机决策

15、在投资决策中,与决策不直接相关的数据是( D ) A.净现金投资量 B.净现金效益量 C.资金成本与货币的时间价值 D.折旧

二、名词解释题(本大题共5小题,每小题3分,共15分)

16、经济利润

经济利润是销售收入减去机会成本。

17、需求量

需求量是在一定时期内,在一定条件下,消费者愿意购买并能够买得起的某种商品或劳务的数量。

18、等成本曲线

等成本曲线是指在这条曲线上,投入要素的不同组合都不会使总成本发生变化。

19、产品转换曲线

产品转换曲线是指在这条曲线上任何点,都代表企业在资源给定的条件下能够生产的各种产品最大可能产量的可能组合。

20、完全竞争的市场结构

完全竞争的市场结构是指市场上买卖双方人数很多,产品同质,进出该行业自由,企业和顾客信息灵通。

三、简答题(本大题共4小题,每小题5分,共20分)

21、简述管理经济学的理论支柱。

1、建立经济模型 2、边际分析法 3、需求弹性理论 4、市场机制和市场竞争的基本原理 5、边际收益递减规律

6、 机会成本原理 7、货币的时间价值。

22、为什么商品的需求曲线是向右下方倾斜的?

这是需求规律的影响:价格上涨,需求量下降 价格下降 需求量增加。

23、促使规模收益递增的因素有哪些?

1、工人可以专业化 2、可以使用专门的设备和较先进的技术 3、便于实行联合化和多种经营 4、节省购销费用。

24、为什么在寡头垄断的市场结构中一般不轻易变动价格?

在寡头垄断企业的行为之间存在着相互制约关系:1、如果一家企业提价,别的企业一般不跟着提价,如果一家企业降价,别的企业一般也跟着降价。2、 这样首先提价或降价的企业不但不能从中得到好处,而且还要吃亏,因为如果对方降价,自己再降价这样竞争下去可能造成价格降到成本之下,最后两败俱伤。

四、计算题(本大题共10小题,每小题10分,共30分)

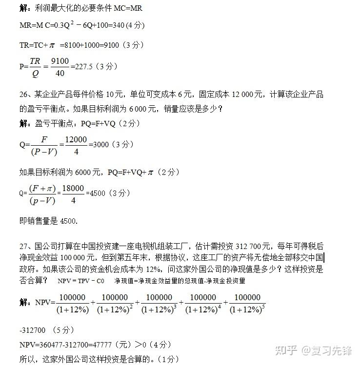
25、垄断厂商的短期成本函数为STC=0.1Q3-3Q2+100Q+2 500,使利润最大化的产量为40,利润为1 000。求该厂商在均衡点的边际收益、总收益及销售价格。

五、论述题(本大题共20分)

28、试分析政府对垄断企业实施管制的原因及可采取的措施。

原因:垄断企业存在以下弊端:(1)高价格,为了获取垄断利润,价格总是高于平均成本;)(2)产量不足,在垄断企业中P>MC,从社会资源合理配置的角度看,企业产量未达最优;(3)生产效率低,企业的利润最大化产量并不在长期平均成本最低点,说明企业未能选用最优规模。

措施:(1)制定和执行反垄断法,可以从以下几个方面来防止和反对垄断:分解垄断企业;垄断的产生;阻止能消弱竞争的兼并;防止串通。(2)对自然垄断企业进行管制,主要是价格管制。为了让自然垄断企业有可能把成本降得很低,就允许其垄断,但为了克服垄断带来的弊端要对它实行价格管制,理论上讲,政府应让企业把价格、产量定在P=MC处,从社会资源配置来看是最优的,但企业必然亏损,实践中更多的是P=AC。


发布于 2022-08-31 10:09